Conventions dans les circuits électriques: décodage des graphiques et des caractères alphanumériques
La lecture de dessins électriques nécessite certaines connaissances qui peuvent être glanées dans les documents réglementaires. Une sorte de "langage" de lecture est la légende des circuits électriques – système de signes et symboles, principalement graphiques et alphabétiques. En plus d'eux, les dénominations sont parfois mises en chiffres.
Regardez, comprendre la notation standard est un must pour tout maître à domicile. Cette connaissance vous aidera à lire le schéma de câblage, à élaborer indépendamment un plan de câblage dans un appartement ou dans une maison privée. Nous vous proposons de comprendre toutes les subtilités de la rédaction de la documentation de conception.
L'article décrit les principaux types de circuits électriques et fournit une interprétation détaillée des images de base, des symboles, des icônes et des marqueurs alphanumériques utilisés dans la préparation des dessins du dispositif d'alimentation.
Le contenu de l'article:
Quels types de schémas de câblage peuvent être utiles?
Considérez les informations de conception du point de vue d'un électricien amateur qui souhaite modifier le câblage de la maison de ses propres mains ou dresser un schéma de connexion du chalet aux communications électriques.
Vous devez d'abord comprendre quelles connaissances seront utiles et lesquelles ne seront pas nécessaires. Première étape – cette familiarité avec l'espèce circuits électriques.

Toutes les informations sur les types de régimes sont présentées dans la nouvelle édition de GOST 2.702-2011, qui s'appelle "ESKD". Règles de mise en œuvre des circuits électriques. "
Il s'agit d'un double d'un document antérieur. – GOST 2.701-2008, qui détaille simplement la classification des régimes. Au total, 10 espèces sont distinguées, mais en pratique une seule peut être requise. – électrique.
En plus de la classification des espèces, il existe une classification typique qui subdivise tous les documents de dessin en structure, général, etc., un total de 8 points.
Le maître de maison sera intéressé par 3 types de circuits: fonctionnel, de base, d'installation.
Type # 1 - Diagramme fonctionnel
Le schéma fonctionnel ne contient pas de détails, il indique les principaux blocs et nœuds. Il donne une idée générale du système. Pour le dispositif d'alimentation électrique d'une maison privée, il n'est pas toujours logique d'élaborer de tels dessins, car ils sont généralement typiques.
Mais lorsqu'ils décrivent un appareil électronique complexe ou pour équiper un atelier électrique, un studio ou une salle de contrôle, ils peuvent être utiles.

Type # 2 - schéma de circuit
Diagramme schématique, par opposition à fonctionnel – il s'agit d'un ensemble de conventions, sans connaissance dont il est difficile de comprendre la structure du réseau dans son ensemble. Le dessin montre tous les appareils et les connexions entre eux. Si le circuit est complexe, contenant par exemple des circuits redondants, alors les opérateurs utilisent des circuits opérationnels qui donnent une idée de la «situation actuelle des dispositifs de commutation».
Si vous voulez refléter uniquement les lignes de force, il suffit de dessiner un diagramme linéaire et pour l'image de tous les types de circuits avec des dispositifs de contrôle et de gestion, vous en avez besoin d'un complet.

Type # 3 - schéma de câblage
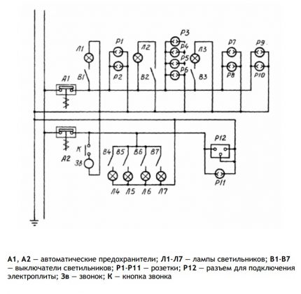
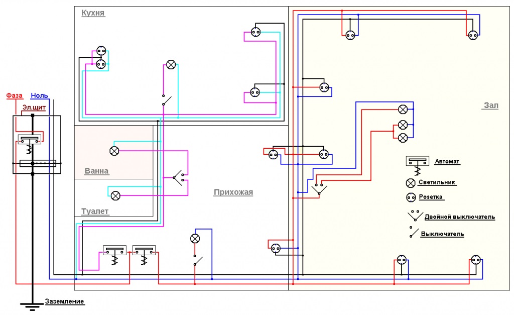
Schéma de câblage – Un document pratique à utiliser lors de l'installation de réseaux. De là, vous pouvez savoir quels appareils doivent être connectés, où exactement et à quelle distance les uns des autres.
L'emplacement des éléments tels que les interrupteurs et les prises, les lampes, disjoncteurs. Dans le diagramme, vous pouvez organiser les cotes et la longueur des chaînes.

Les exigences pour tous les types de documentation schématique sont définies dans GOST 2.702-2011, ce sont eux qui devraient être davantage guidés dans l'élaboration de leurs propres projets.
Ici, vous pouvez également trouver des références complètes à d'autres documents utiles qui contiennent des tableaux de symboles graphiques et alphabétiques de divers éléments utilisés sur les circuits électriques, ainsi que des règles pour leur utilisation.
Graphiques dans les schémas de câblage
Un dessin de réseau électrique est un ensemble d'éléments graphiques qui forment ensemble un système inextricable. En pratique, il s'agit d'un ensemble d'appareils connectés par des fils.
La plupart des notations – graphique. Les lettres et les chiffres sont utilisés pour désigner symboliquement les éléments individuels, leurs dénominations et les distances entre les objets.
Images de base de base
Les circuits électriques conduisent à des appareils et installations équipés de contacts capables de couper ou de connecter ces circuits.
Exemple le plus simple – interrupteur ordinaire. Tous les contacts sont divisés en fermeture, ouverture et commutation – ce sont eux qui s'affichent dans les schémas.


Les images graphiques répertoriées sont obligatoires lors de l'élaboration de schémas électriques et sont généralement compréhensibles même pour un électricien débutant.
Symboles des schémas unifilaires
Des dessins sont également utilisés pour assembler des panneaux électriques. Il s'agit généralement d'un schéma unifilaire avec la désignation RCD, disjoncteurs, contacteurs et autres équipements de protection.
Certains symboles graphiques sont similaires les uns aux autres, par conséquent, une attention particulière est requise lors de l'élaboration d'un diagramme. Par exemple, un contacteur et un disjoncteur sont désignés de manière identique, la différence se situe dans un petit élément sur un contact fixe.

Des symboles spéciaux indiquent les bobines de relais. – toutes les images sont basées sur un rectangle.

Les associations ou les repères alphanumériques sont souvent utilisés pour se souvenir des icônes. Par exemple, un moteur d'entraînement est représenté par un cercle à l'intérieur duquel se trouve la lettre "M".

Lors de l'élaboration du schéma, il convient de garder à l'esprit que la quantité est également importante pour indiquer certains symboles.
Par exemple, si vous devez spécifier un bornier à 4 broches, vous devez dessiner quatre cercles barrés et pas un. Coches appariées lors de l'affichage des prises – c'est le nombre de fils.
Comment les pneus et les câbles sont-ils affichés?
Pour les désignations de pneus, câbles et fils des graphiques linéaires sont utilisés – presque tous les personnages sont constitués de lignes droites.
Les connexions des conducteurs sont indiquées par des points. S'il n'y a pas de marque à la jonction des deux lignes, alors c'est une simple intersection.

Les fils sont différents en apparence, en fonction, en charge, en mode de pose. Tout cela peut également être affiché schématiquement.

Des caractéristiques supplémentaires facilitent la sélection des matériaux et l'installation du réseau. À l'avenir, grâce aux caractéristiques indiquées sur le schéma, il est possible de juger des capacités potentielles du système électrique déjà installé.
Prises et disjoncteurs
La désignation des commutateurs est divisée en plusieurs groupes – par degré de protection, méthode d'installation (masquée ou ouverte). Interrupteurs fabriqués séparément dans deux directions. Les interrupteurs à 2 et 3 touches sont désignés différemment.
Pour certains dispositifs de commande de source lumineuse, il n'y a pas de désignation - par exemple, pour les dispositifs à bouton et les gradateurs.

Maintenant, pour économiser souvent de l'énergie dans les grandes pièces définir des commutateurs de passagecourir de 2 ou 3 points. Vous pouvez également trouver des icônes correspondantes pour eux.
Les prises, comme les interrupteurs, sont divisées en groupes selon le degré de protection. À l'intérieur des groupes, les appareils sont divisés par le nombre de pôles, la présence de protection.Pour indiquer les blocs, des signatures alphanumériques sont utilisées, indiquant le nombre et le but des installations dans un bloc.

Lorsque vous vous souvenez des désignations de divers éléments électriques dans les diagrammes, chaque appareil représenté sous condition devrait être corrélé avec un produit réel.
Par exemple, les types de points de vente populaires ressemblent à ceci:

En fait, les appareils de câblage ressemblent à ceci:
Interrupteurs et prises – Certains des éléments les plus «recherchés» des circuits à usage domestique doivent donc être mémorisés en premier. En savoir plus sur la désignation de ces appareils dans les dessins et schémas. cet article.
Désignation des sources lumineuses
Des symboles distincts sont également fournis pour différents types de lampes et de luminaires. Idéalement, il existe des icônes spéciales pour les ampoules LED et fluorescentes.

Des images standard de divers types d'appareils sont souvent utilisées pour établir des schémas de câblage.
Si vous utilisez les mêmes icônes, vous devrez inclure des améliorations supplémentaires et avec des symboles typiques, vous pouvez dessiner un diagramme beaucoup plus rapidement.
Éléments pour la compilation de schémas de circuits
Les symboles de base des schémas de circuits diffèrent peu, mais à côté d'eux, il existe également des icônes spéciales pour indiquer toutes sortes d'éléments radio: thyristors, résistances, diodes, etc.

Il existe des désignations distinctes pour les appareils radio, mais lors de la conception d'un réseau électrique domestique, elles ne sont généralement pas nécessaires.
Désignation des lettres sur les schémas de câblage
Pour donner des informations plus complètes sur l'appareil, il est signé avec une désignation de lettre abrégée. Nombre de lettres – 2 ou 3. Parfois, la désignation de la lettre se transforme en un alphanumérique, si vous mettez à côté du numéro de série de l'appareil.

Outre les normes internationales, il existe également des normes russes. Ils sont répertoriés dans GOST 7624-55, mais ce document est déclaré invalide.
L'article ne fournit pas d'informations sur toutes les conventions. Des documents complets sur les symboles graphiques peuvent être trouvés dans GOST 2.709-89, 2.721-74, 2.755-87.
Conclusions et vidéo utile sur le sujet
Du dessin – au schéma de circuit:
Un exemple de lecture de circuits électriques (partie 1):
Suite, ou plutôt, partie 2 sur les subtilités de la lecture des circuits des appareils électriques (partie 2):
En détail sur l'auto-cartographie:
La possession d'informations sur la lecture et la compilation des circuits électriques peut être utile pour les travaux d'installation sur l'amélioration des logements, et pour la réparation des appareils électriques. Il n'y a rien pour créer votre propre symbolisme quand il existe un système professionnel de symboles, ce qui n'est pas si difficile à apprendre.
Y a-t-il quelque chose à compléter ou avez des questions sur la compilation et la lecture des circuits électriques? Vous pouvez laisser des commentaires sur la publication, participer à des discussions et partager votre propre expérience dans le développement de dessins. Le formulaire de contact est situé dans le bloc inférieur.

Il y avait une chose - il était engagé dans l'installation électrique, principalement sur les réseaux d'éclairage. Le schéma de câblage donne une idée du nombre de prises, interrupteurs, luminaires et autres et leur emplacement approximatif. Mais la façon de les connecter, c'est-à-dire les options du dispositif de câblage dans les boîtes de jonction, est déjà la connaissance de l'électricien. Et la hauteur de la pose du fil et de l'installation des appareils dépend du GOST applicable.
Bonjour, Vladimir.
Afin de ne pas désorienter les lecteurs de l'article, je dois corriger légèrement votre interprétation du schéma électrique.
Tout d'abord, le schéma de câblage définit la manière de connecter les consommateurs d'électricité au panneau de distribution.
Parmi les "populaires" pour les immeubles d'habitation, il y a un système qui prévoit le passage de la ligne d'alimentation dans toutes les pièces de l'appartement avec l'agencement ultérieur de boîtes de jonction, à partir desquelles les lampes, les prises, etc. sont alimentées.
Le schéma d'alimentation «en étoile» est fondamentalement différent et pratiquement non appliqué - des collecteurs de courant séparés sont connectés du tableau de distribution via les machines.
L'option suivante est un schéma mixte: tous les consommateurs sont divisés en catégories et ils sont alimentés depuis le bouclier par des lignes protégées distinctes, à partir desquelles les branches passent par les boîtes de distribution.
Il peut y avoir d'autres options offertes au client du projet par l'entrepreneur-développeur du système d'alimentation électrique. Autrement dit, le travail d'un électricien est votre fantasme.