Comment assembler un interrupteur tactile de vos propres mains: description de l'appareil et schéma de montage
La technologie électronique couvre un large éventail d'applications domestiques. Il n'y a pratiquement aucune restriction. Même les fonctions les plus simples de l'interrupteur de lampe des lampes domestiques sont désormais de plus en plus exécutées par des appareils tactiles, plutôt que par des appareils technologiquement obsolètes - manuels.
Les appareils électroniques sont généralement inclus dans la catégorie des structures complexes. Pendant ce temps, construire un interrupteur tactile de vos propres mains, comme le montre la pratique, n'est pas difficile du tout. Une expérience minimale dans la conception d'appareils électroniques pour cela est tout à fait suffisante.
Nous vous proposons de comprendre l'appareil, les fonctionnalités et les règles de connexion d'un tel commutateur. Pour les amateurs de produits faits maison, nous avons préparé trois schémas de travail pour assembler un appareil intelligent qui peut être mis en œuvre à la maison.
Le contenu de l'article:
Conception d'interrupteur tactile
Le terme «sensoriel» a une définition assez large. En fait, il devrait être considéré comme un ensemble de capteurs pouvant répondre à une variété de signaux.
Cependant, en ce qui concerne les interrupteurs - appareils dotés de la fonctionnalité des interrupteurs, l'effet tactile est le plus souvent considéré comme l'effet obtenu à partir de l'énergie du champ électrostatique.

Un utilisateur ordinaire a juste besoin de toucher un tel champ de contact avec ses doigts et le même résultat de commutation sera obtenu en réponse comme un clavier standard familier.
Pendant ce temps, la structure interne de l'équipement du capteur est considérablement différente d'un simple interrupteur manuel.
En règle générale, cette conception est construite sur la base de quatre nœuds de travail:
- panneau de protection;
- contact capteur-capteur;
- carte électronique;
- étui pour appareil.
La variété des appareils basés sur des capteurs est vaste.Des modèles avec les fonctions des interrupteurs conventionnels sont disponibles. Et il y a des développements plus avancés - avec des contrôles de luminosité qui surveillent la température de l'environnement, lèvent les stores des fenêtres et autres.

Non seulement tous ces types de commutateurs sont contrôlés par une touche légère, il y a encore interrupteurs de commande à distance. Autrement dit, l'utilisateur peut éteindre la lampe ou supprimer la luminosité de la lueur de la lampe de l'appareil sans effectuer de mouvements inutiles sous la forme d'une transition d'un lieu de repos à un interrupteur.
Options et capacités de l'appareil
Une considération séparée mérite clairement interrupteurs à minuterie.
Il existe des caractéristiques traditionnelles, telles que:
- fonctionnement silencieux;
- design intéressant;
- utilisation sûre.
En plus de tout cela, une autre fonctionnalité utile est ajoutée - une minuterie intégrée. Avec lui, l'utilisateur obtient la possibilité de gérer le commutateur par programmation. Par exemple, définissez l'heure d'activation et de désactivation dans une certaine plage de temps.

En règle générale, ces appareils ont non seulement une minuterie, mais également un accessoire d'un type différent - par exemple, un capteur acoustique.
Dans ce mode de réalisation, le dispositif agit comme un contrôleur de mouvement ou de bruit. Il suffit de faire entendre une voix ou de taper des mains et les lampes de la lampe de l'appartement s'allument d'une lumière vive.
Soit dit en passant, en cas de luminosité trop élevée, il existe une autre fonctionnalité - réglage du gradateur. Des interrupteurs tactiles équipés d'un gradateur vous permettent de contrôler l'intensité lumineuse.

Certes, il y a une mise en garde pour de tels développements. Les gradateurs, en règle générale, ne prennent pas en charge l'utilisation de lampes fluorescentes et LED dans les luminaires. Mais l'élimination de cette lacune est très probablement une question de temps.
En savoir plus sur les variétés d'interrupteurs d'éclairage «intelligents» dans cet article.
Règles de connexion des instruments
La technologie d'installation de tels appareils, malgré la perfection des conceptions, est restée traditionnelle, comme prévu pour les interrupteurs d'éclairage standard.
En règle générale, il y a deux contacts de borne à l'arrière du boîtier du produit - entrée et charge. Sont désignés sur les appareils de fabrication étrangère par les marqueurs "L-in" et "L-load".

Ces désignations doivent être claires, même pour un utilisateur inexpérimenté. Cependant, dans tous les cas, il est recommandé de se référer au passeport de l'appareil avant de l'installer. La commutation dans le circuit de l'appareil s'effectue sur une ligne de phase.
Autrement dit, une phase est appliquée à l'entrée L-in - un conducteur de phase est connecté. Et de la ligne "L-charge" la tension est supprimée pour la charge - en particulier, pour la lampe de la lampe.
Pendant ce temps, la conception des interrupteurs tactiles peut inclure la connexion de plusieurs charges indépendantes. Sur ces appareils, le nombre de bornes de connexion augmente.
De plus, avec la borne de tension d'entrée "L-in", il y a déjà deux ou même trois trous pour la charge "L-load". Typiquement étiqueté quelque chose comme ceci: "L1-charge", "L2-charge", etc.

L'installation des interrupteurs tactiles n'est également pratiquement pas différente de la version standard. La conception des interrupteurs est conçue pour être placée dans des boîtiers de prises traditionnels. Le montage du châssis du mécanisme de travail de l'appareil est généralement effectué par des vis.
Interrupteur de bricolage sur les capteurs
L'achat d'un interrupteur tactile pour un usage domestique n'est certainement pas un problème. Cependant, le coût de ce type d'appareils intelligents commence entre 1500 et 2000 roubles. Et c'est le prix des conceptions les plus avancées. Par conséquent, la question semble logique - est-il possible de faire basculer la lumière sensorielle de vos propres mains?
Pour les personnes plus ou moins familiarisées avec la théorie du génie électrique, la construction d'un interrupteur utilisant un capteur est tout à fait envisageable. Il existe de nombreuses solutions de circuits à cet égard.
Schéma de l'interrupteur tactile sur la gâchette
De nombreux schémas de fabrication de dispositifs de ce type sont simples et directs. Considérez l'une des nombreuses solutions que vous pouvez mettre en œuvre vous-même pour un usage domestique.

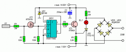
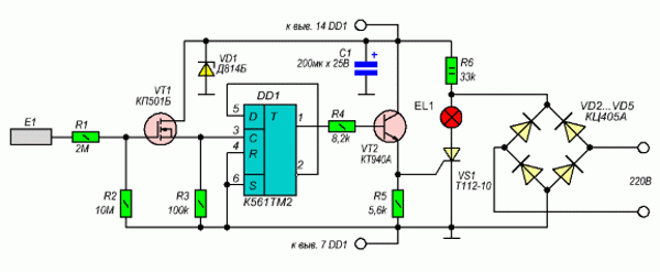
La puce de la série K561TM2, largement utilisée dans la pratique de la radio amateur, est le lien principal dans un interrupteur tactile à faire soi-même.
La puce K561TM est un déclencheur dont l'état peut être modifié en fournissant un signal de contrôle à son entrée. Cette propriété a été utilisée avec succès pour implémenter la fonction switch.
Le circuit d'entrée est construit avec l'ajout d'un transistor à effet de champ V11, qui fournit une sensibilité d'entrée élevée et isole en plus l'entrée de la sortie.
L'élément capteur E1 du circuit est réalisé sous la forme d'une plaque métallique et est connecté à l'entrée du contrôleur de champ via une résistance à haute résistance. Cela garantit la sécurité de l'appareil pour l'utilisateur en termes de choc électrique possible.

La partie de sortie du circuit est construite sur un tas de transistor bipolaire VT2 - thyristor de courant VS1. Le transistor amplifie le signal provenant du microcircuit et le thyristor agit comme un interrupteur. Le dispositif d'éclairage que vous souhaitez contrôler est inclus dans le circuit des thyristors.
Le schéma fonctionne comme ceci:
- L'utilisateur touche une plaque métallique (capteur).
- L'électricité statique entre dans l'entrée VT.
- Le transistor à effet de champ commute le déclencheur.
- La sortie de déclenchement est amplifiée par VT2 et ouvre le thyristor.
- La lampe du circuit thyristor s'allume.
Si l'utilisateur touche à nouveau le capteur, toutes les opérations sont répétées, mais avec la commutation inverse des modes. Tout est simple et efficace.
Une telle solution de circuit peut être utilisée pour contrôler les luminaires, où la puissance totale des lampes à incandescence n'est pas supérieure à 60 watts.
S'il est nécessaire de commuter des appareils d'éclairage plus puissants, vous pouvez compléter le thyristor avec un radiateur de refroidissement de volume. Il est recommandé d'utiliser du métal pour le capteur à partir d'une série de matériaux qui conduisent bien le courant. La meilleure option est le cuivre plaqué argent.
Circuit de capteur infrarouge
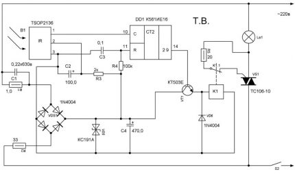
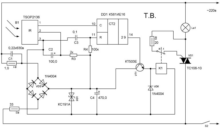
Un circuit interrupteur d'éclairage est disponible pour l'auto-assemblage, où un capteur IR est utilisé comme capteur. Il utilise également des composants électroniques abordables et abordables.
Selon le degré de complexité de l'exécution, cette option est conçue pour les ingénieurs en électronique qui commencent tout juste leur carrière.

L'électronique de base de cette solution est constituée de deux microcircuits et des éléments suivants:
- LED régulière - HL1;
- LED infrarouge - HL2;
- photodétecteur - U1;
- Relais - K1.
Un générateur d'impulsions est assemblé sur la base de la puce inverseuse DD1, et un compteur système fonctionne sur la base de la puce DD2.
Dans certaines circonstances, par exemple, lorsqu'un objet biologique apparaît dans la zone de la LED infrarouge, une paire de LED IR et un photodétecteur sont déclenchés. Sur la base du transistor VT1, un signal de commande apparaît, qui active le relais K1. La lampe du circuit K1 s'allume.
Si le mouvement des objets dans la zone de couverture du capteur infrarouge n'est pas détecté, après 20 minutes d'inactivité, le compteur comptera le nombre d'impulsions de la LED clignotante HL1, suffisant pour désactiver le relais. La lampe s'éteindra. Le temps d'attente (dans ce cas 20 minutes) est déterminé par la sélection des éléments du circuit.
Le circuit le plus simple sur transistors et relais
La solution la plus simplifiée est le schéma d'auto-assemblage du dispositif de type capteur, qui est présenté ci-dessous.

Il est permis d'utiliser ici presque tous les types de relais. Le critère principal est la plage de tensions de fonctionnement de 6 à 12 volts et la possibilité de commuter la charge dans le réseau 220 volts.
L'élément capteur est fabriqué en découpant une feuille de getinax revêtue d'une feuille. Les transistors peuvent également être utilisés dans n'importe quelle série, similaires dans les paramètres spécifiés, par exemple, le KT315 commun.
En fait, ce circuit simple représente un amplificateur de signal classique. En touchant la surface du capteur basé sur le transistor VT1, un potentiel apparaît suffisant pour ouvrir la jonction émetteur-collecteur.
Ensuite, la transition VT2 s'ouvre et la tension d'alimentation est fournie à la bobine de relais K1. Cet appareil est déclenché, son groupe de contact se ferme, ce qui conduit à l'inclusion d'un appareil léger.
Si vous ne voulez pas expérimenter et assembler l'appareil vous-même, vous pouvez acheter un interrupteur prêt à l'emploi et l'installer vous-même. Toutes les informations nécessaires sur la sélection et la connexion de l'interrupteur tactile sont présentées ici.
Conclusions et vidéo utile sur le sujet
Cette revue vous permet de connaître les interrupteurs d'éclairage qui gagnent rapidement en popularité dans la société.
Interrupteurs tactiles marqués de la marque du produit Livolo - quels sont ces modèles et à quel point ils sont attrayants pour l'utilisateur final. Un guide vidéo sur les nouveaux types de commutateurs vous aidera à obtenir des réponses aux questions:
Pour conclure sur le sujet des interrupteurs tactiles, il convient de noter le développement actif dans le domaine du développement et de la production d'interrupteurs à usage domestique et industriel.
Les interrupteurs d'éclairage, il semblerait, les conceptions les plus simples, sont si parfaits que vous pouvez maintenant contrôler la lumière avec un code vocal et obtenir en même temps des informations complètes sur l'état de l'atmosphère à l'intérieur de la pièce.
Vous avez quelque chose à compléter ou vous avez des questions sur l'assemblage de l'interrupteur tactile? Vous pouvez laisser des commentaires sur la publication, participer à des discussions et partager votre propre expérience dans l'utilisation de tels appareils. Le formulaire de contact est situé dans le bloc inférieur.

Je l'ai lu et avéré mentalement être en 1980, tenant le magazine "Do it yourself". C'est à cette époque que l'allumage de l'éclairage dans la chambre était considéré comme "le summum de la technologie moderne", et la présence d'un détecteur de mouvement dans le couloir était un indicateur d'un résident techniquement avancé de l'appartement. Transistors, thyristors, microcircuit, capteur, bobine de relais - dois-je écrire à ce sujet? Vous dites qu'un appareil prêt à l'emploi coûte cher en magasin et qu'il sera moins cher de le fabriquer de vos propres mains? Croyez-moi, le temps passé à fabriquer un appareil sera beaucoup plus cher.
Sergey, les bricoleurs font souvent quelque chose non pas pour économiser de l'argent, mais pour le plaisir.
Il y a des affaires pendant une heure ou deux, pas plus. Si pour Moscou, il est encore réaliste de recevoir, pour les régions, presque toute la population n'a pas un tel salaire. Par conséquent, le temps passé peut être plus cher uniquement si vous vivez à Moscou ou travaillez à Gazprom. Dans tous les autres cas, il est beaucoup moins cher de le faire vous-même. Le point.
J'ai fait le circuit le plus simple sur 2 transistors dans les années 80 ... Elle "fonctionne" toujours, et c'est un mensonge qu'il est moins cher d'acheter du ready-made. Je fais toujours toutes sortes de produits maison et pas toujours pour gagner de l'argent.
Paul. Je vous exhorte. Envoyez un diagramme de travail du commutateur réseau tactile. Je veux récupérer et vérifier. Laissez votre circuit fonctionner pour moi aussi.
Le schéma est incorrect, il ne fonctionnera pas.