Comment faire la mise à la terre pour une chaudière à gaz: exigences de mise à la terre et instructions d'installation
L'installation d'une chaudière à gaz permettra de résoudre à sa discrétion le problème du chauffage, de l'eau chaude et d'optimiser le microclimat interne des logements. Mais afin d'éviter les pannes et d'atténuer les risques d'incendie au gaz, l'installation et le fonctionnement ultérieur d'un appareil électrique aussi puissant doivent être effectués dans le respect de toutes les règles. Êtes-vous d'accord?
Nous vous expliquerons comment réaliser la mise à la terre d'une chaudière à gaz conformément aux codes du bâtiment et aux recommandations du PUE. Dans l'article que nous avons proposé, la technologie d'installation est examinée en détail. Nos conseils sur la sélection des matériaux et les calculs préliminaires vous permettront de parfaitement mettre à la terre l'équipement.
Le contenu de l'article:
Pourquoi avez-vous besoin de mettre à la terre la chaudière à gaz?
Un élément obligatoire de l'appareil de toute chaudière à gaz est un boîtier métallique, à la surface duquel des charges statiques se forment lorsque l'appareil est connecté au réseau.
Et si vous ne vous occupez pas des «circuits de déchets» pour l'électricité, à un moment défavorable, tout le composant électronique de l'appareil ou ses éléments individuels peuvent échouer. Par exemple, une carte ou un système de contrôle.
Pour éviter cela, la chaudière est «assurée» par la mise à la terre - un conducteur qui relie l'appareil à l'électrode de terre, et cette dernière - directement à la terre. La terre a la propriété "d'absorber" le courant électrique, son environnement sera donc un gage de sécurité contre les pannes d'équipements en cas de chutes de tension ou de courts-circuits dans le réseau.

La mise à la terre est nécessaire pour que:
- Réduit le risque d'explosion de l'appareil - L'électricité statique provoque souvent la combustion spontanée d'appareils fonctionnant au gaz, et même sous pression.
- Élimine la probabilité de blessure - le boîtier en métal «perce parfois», et lorsqu'il est touché, une personne peut ressentir un choc électrique d'un léger picotement à une charge puissante, suivi de la mort.
- Empêcher les dommages à l'automatisation - les tableaux de chaudières à gaz sont sensibles aux surtensions et leur remplacement coûtera au moins un tiers du coût de l'équipement lui-même.
De plus, les inspecteurs des services au gaz poseront de nombreuses questions pour une chaudière qui fonctionne sans mise à la terre, ce qui peut entraîner des amendes importantes et un arrêt forcé de l'appareil. Par conséquent, il vaut la peine d'équiper la boucle de terre dans tous les cas, car il ne s'agit pas seulement de nuances économiques, mais aussi de votre sécurité.
Subtilités de l'appareil de circuit
Le système de mise à la terre peut être naturel ou artificiel. La première option comprend des structures en métal ou en béton armé, qui sont en contact direct avec le sol. Cela peut être la fondation d'un bâtiment, d'un pipeline ou d'autres services publics souterrains.
Mais pour chaudière à gaz La mise à la terre naturelle prévoit la présence d'au moins deux contacts avec des parties distinctes du boîtier, et les conduites d'égout, de chauffage et de gaz dans ce cas sont exclues. Par conséquent, lors de l'installation, un système artificiel est souvent utilisé, dont l'organisation sera envisagée.
Quel matériau choisir pour la mise à la terre?
Pour la mise à la terre artificielle, les tiges ou tuyaux interconnectés par des bandes métalliques deviennent des électrodes conductrices. Ils sont installés verticalement dans le sol afin d'assurer le fonctionnement du système même en hiver, lorsque la couche supérieure de sol gèle.
Une condition importante est que les éléments métalliques ne doivent pas être protégés de la corrosion par un matériau isolant.

En vente, vous pouvez trouver des kits prêts à l'emploi pour le système de mise à la terre, qui se composent de tiges d'acier (généralement avec un revêtement en cuivre) et de pointes spéciales pour les sols de différentes densités.
Le kit comprend également un agent anti-corrosion pour le traitement du système avant l'installation et des éléments de connexion - raccords en laiton, pinces. Le principal avantage d'une telle solution est qu'il est possible d'assembler un circuit sans travaux de soudage et préparation longue.

Pour assembler un système à partir de matériaux improvisés, plusieurs nuances importantes doivent être prises en compte:
- Les structures métalliques destinées à être installées dans le sol peuvent être constituées d'un tube profilé, d'une poutre en I, d'un canal, d'un coin.
- Le métal de mise à la terre doit être protégé de la destruction par galvanisation, placage de cuivre ou, dans les cas extrêmes, pâte anticorrosion.
- La section transversale du fil reliant la phase zéro du blindage à la boucle de terre dépend du type de métal à partir duquel il est fabriqué. La valeur optimale pour le cuivre est de 1 cm2, pour l'acier - 7,5 cm2 et pour l'aluminium - 16 cm2.
- La résistance à la terre pour un sol sableux ne doit pas dépasser 50 Ohms, pour un sol argileux - maximum 10 Ohms.
- Les matériaux pour les électrodes doivent être sélectionnés et en tenant compte de la résistance du circuit. La meilleure option est des tuyaux ou des coins de deux pouces d'une longueur de 2 m et d'une section transversale de 5 cm2.
- La barre de mise à la terre est en cuivre ou en bande d'acier (l'aluminium est interdit dans ce cas).
Conformité à ces exigences et correctement effectuée installation de boucle de terre aider à éliminer les réclamations des inspecteurs de gaz, que vous ayez utilisé un système modulaire prêt à l'emploi ou que vous l'ayez assemblé vous-même.
Calcul des paramètres du circuit
La liste des exigences pour la mise à la terre comprend plusieurs indicateurs, l'algorithme d'obtention qui peut ne pas être clair pour un novice dans le domaine des électriciens - par exemple, combien d'électrodes sont nécessaires pour le bon fonctionnement du système ou comment mesurer la résistance de boucle. Essayons de clarifier les principes de base pour déterminer ces paramètres.

La mise à la terre se fait après installations de chaudières à gaz dans une maison de campagne. Les paramètres physiques de la boucle de mise à la terre sont sélectionnés principalement empiriquement. Cette méthode pratique convient à ceux qui ont peur de se laisser entraîner dans des calculs théoriques complexes.
L'algorithme d'exécution est le suivant:
- Nous prenons comme base un contour sous la forme d'un triangle isocèle de trois tiges métalliques de 3 mètres de long.
- Nous connectons les conducteurs.
- Nous prenons un ohmmètre (un appareil pour mesurer la résistance) et mesurons les performances du circuit. La valeur idéale est de 4 ohms.
- Si le résultat obtenu dépasse largement l'indicateur optimal, nous ajoutons un élément de plus au circuit et vérifions à nouveau la résistance. Nous continuons jusqu'à ce que nous obtenions l'indicateur idéal ou au moins la valeur maximale autorisée pour le circuit de la chaudière de 10 ohms.
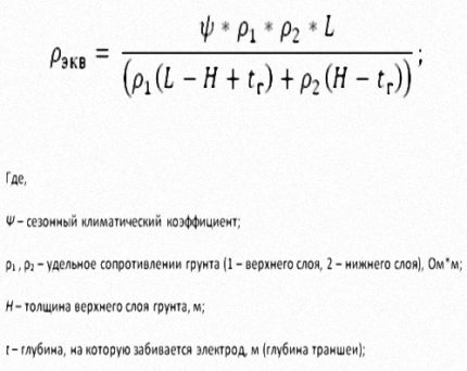
Mais vous pouvez déterminer le nombre d'électrodes requis à l'aide de formules, en choisissant les options appropriées pour votre cas.

Dans la formule, vous devez remplacer la valeur moyenne de la résistivité, en fonction du type de sol dans lequel l'électrode de terre sera située:
- sable humide - 500 Ohm * m;
- loam sableux solide - 300 Ohm * m;
- mélange argile-sable - 150 Ohm * m;
- limon - 100 Ohm * m;
- argile semi-solide et chernozem - 60 Ohm * m;
- terrain de jardin - 40 Ohm * m;
- loam réfractaire - 30 Ohm * m;
- tourbe - 25 Ohm * m;
- argile plastique et marais salant - 20 Ohm * m.
Le moins adapté à l'installation du circuit de mise à la terre est la pierre et le sol rocheux. Dans ce cas, un remblai artificiel devra être érigé.

La valeur du coefficient climatique saisonnier de résistance du sol dépend de la zone où se trouve votre maison. Ils sont conditionnellement divisés en 4 groupes.

Il existe également des algorithmes plus complexes pour déterminer avec précision les paramètres des électrodes et même des programmes spéciaux pour leurs calculs. Mais pour le bon fonctionnement de la chaudière à gaz, il suffira de suivre les recommandations générales pour l'aménagement d'une boucle de masse standard.
L'utilisation de conducteurs de mise à la terre à base de cuivre vous permet de construire des systèmes dans des sols ayant toutes les propriétés physiques et mécaniques:
Installation d'un système de mise à la terre pour la chaudière
Pour installer le circuit, vous devez allouer de l'espace libre, qui est situé à une distance pas plus proche que un, mais pas plus de 5 mètres de la fondation de la maison.
Ce site ne peut pas être utilisé à l'avenir pour la construction de diverses extensions, des travaux d'atterrissage, et en effet une personne n'est pas sûre d'y être, car s'il est déclenché, il peut être fatal. Par conséquent, il vaut la peine de clôturer le contour avec une bordure et d'ennoblir le lieu avec une certaine composition de pierre ou de le décorer avec une sculpture de jardin.
Conception et travaux préparatoires
Afin de mettre à la terre la chaudière à gaz, une maquette du futur circuit est d'abord dessinée sur la zone sélectionnée. Le plus souvent, un schéma est utilisé qui implique le placement de conducteurs de mise à la terre sur les côtés d'un triangle isocèle.
Mais le contour peut également prendre la forme d'une ligne, d'un carré ou d'un polygone - tout dépend du nombre estimé d'électrodes et de l'emplacement du bâtiment lui-même.

Pour assembler un design fait maison, vous aurez besoin de ces outils:
- machine à souder pour connecter des éléments métalliques du système;
- broyeur pour couper et affûter des tuyaux ou des tiges;
- marteau perforateur ou perceuse pour la mise à la terre de l'usine de câbles.
Et vous devez également préparer un outil de creusement. L'ensemble minimum, qui sera probablement en stock chez les propriétaires d'une maison privée - une pelle à baïonnette et un marteau lourd. Mais si le site est en sol dur, il vaut mieux se procurer un Yamobur ou Motobur, ce qui facilitera grandement la phase "profonde" du travail.
Installation et raccordement du circuit
Nous allons maintenant examiner étape par étape comment réaliser un circuit de forme triangulaire pour la mise à la terre d'une chaudière à gaz. Vous devez d'abord creuser des tranchées le long des lignes d'une disposition précédemment dessinée. La largeur optimale de chaque rainure est de 35 à 40 cm et la profondeur de 50 à 70 cm Une tranchée directe est tirée du sommet du triangle le plus proche jusqu'à la fondation.

À l'aide d'un marteau ou d'un poinçon, les électrodes - les conducteurs en acier des tuyaux ou des coins - sont martelées verticalement le long des sommets du triangle. Pour faciliter ce processus, vous pouvez pré-broyer le broyeur le bord inférieur de chaque segment.
Ils doivent être installés à une profondeur telle que la distance entre le bas de la tranchée et le bord supérieur du conducteur soit de 15 à 20 cm (c'est-à-dire que toute la structure sera ensuite recouverte d'une couche de sol de 30 à 55 cm).
De plus, les électrodes doivent être interconnectées. Poser le long des tranchées creusées sur les côtés du triangle un conducteur en acier avec une section transversale de 4,8-5 cm2 ou une bande de largeur 4 cm et une épaisseur d'au moins 4 mm.
L'ensemble de la procédure de boucle de mise à la terre comprend un certain nombre d'étapes standard:
Les kits de mise à la terre prêts à l'emploi peuvent être connectés avec les boulons fournis dans le kit. Et pour les conceptions maison, la meilleure solution est le soudage par points.

Ensuite, vous devez souder une bande métallique horizontale au conducteur en acier, qui sera conduit hors de la tranchée à l'emplacement prévu pour entrer dans le sol dans le bâtiment lui-même. Il s'élève au-dessus de la zone aveugle d'environ 50 cm (vous pouvez utiliser une épingle en acier).
Maintenant, vous devez faire la mise à la terre dans la maison. Pour ce faire, à l'aide d'un poinçon dans le mur, un trou est fait à travers lequel un fil de cuivre est passé. Un boulon M8 est soudé à la bande. Le fil de cuivre est fixé à une extrémité à la borne du bus de terre et à l'autre à la plaque métallique de la base.

Ensuite, la chaudière à gaz est connectée au blindage via un disjoncteur individuel à l'aide d'un câble à trois fils. De plus, il est recommandé d'installer un stabilisateur de tension.
Comment vérifier le fonctionnement et obtenir un certificat de mise à la terre?
À l'aide d'un appareil de mesure, déterminez la résistance de propagation du courant le long du circuit. Si le résultat mesures de résistance de terre ne dépasse pas le chiffre maximum autorisé de 10 ohms, vous pouvez creuser des tranchées.
Si des écarts sont constatés, ajoutez le nombre d'électrodes requis, assurez-vous que la résistance est normale. La mise à la terre est prête, vous pouvez creuser dans le circuit et appeler l'inspection.

Soit dit en passant, il existe une autre façon de vérifier la santé du système. Pour ce faire, vous avez besoin d'une simple ampoule d'une puissance de 100 W (ou plus), qui est vissée dans une cartouche de transport. Ensuite, une extrémité du support est connectée à l'une des bandes horizontales d'acier montées sur les côtés du triangle de mise à la terre, et l'autre à la phase 220 volts.
Comparez le résultat:
- La lampe brûle fortement, comme si elle était branchée sur une prise de courant - le circuit fonctionne.
- La lampe est allumée, mais la lumière est faible ou clignote - faites à nouveau bouillir les joints de la structure.
- La lampe est éteinte - vous devez vérifier l'intégrité de l'ensemble du circuit, de la qualité du soudage à la connexion au blindage.
Les représentants des autorités réglementaires sont généralement guidés dans la vérification de l'état de préparation de l'équipement pour le fonctionnement par les recommandations du PUE spécifiées aux paragraphes 1.7-1.8. Ils déterminent la résistance du sol et de la boucle de terre, la bonne connexion au bouclier de la chaudière à gaz et d'autres paramètres.

Si tous les indicateurs sont normaux, un certificat de mise à la terre est émis. Il s'agit d'un ensemble de documentation technique du rapport de test montrant la liste des instruments de mesure utilisés, un certificat d'enregistrement de laboratoire, un protocole de vérification du circuit entre la boucle de masse et la chaudière, et une fiche défectueuse.
Avec les caractéristiques du bain de terre dans l'appartement d'un immeuble à plusieurs étages vous article suivantque nous vous conseillons de lire.
Conclusions et vidéo utile sur le sujet
Et enfin, nous proposons une sélection de matériel vidéo où vous pouvez obtenir une représentation visuelle de la mise à la terre en toute sécurité d'une chaudière à gaz dans une maison privée.
Dans cette vidéo, vous pouvez voir la construction du circuit de mise à la terre de 4 tiges avec la tâche d'atteindre une résistance jusqu'à 7 Ohms:
Une autre option pour organiser le circuit de la chaudière à gaz pour une maison privée connectée à partir d'un poteau:
Le système de mise à la terre est une étape importante à ne pas négliger lors de l'installation d'une chaudière à gaz. Et si vous n'êtes pas sûr de pouvoir installer et connecter correctement le circuit au blindage, il vaut mieux ne pas le risquer et se tourner vers les constructeurs, car non seulement la sécurité des équipements coûteux est en jeu, mais surtout - votre sécurité et même votre vie.
Racontez-nous comment vous avez construit le système de mise à la terre dans votre banlieue. Il est possible que vous ayez des informations qui seront utiles aux futurs installateurs indépendants de systèmes de mise à la terre. Veuillez écrire des commentaires, publier des photos sur le sujet et poser des questions dans le bloc ci-dessous.

Ainsi, la mise à la terre devrait être dans chaque maison, et pas seulement pour la chaudière, mais aussi pour tous les équipements électriques. De telles choses sont conçues au stade de la construction ou de la révision, et le câblage est déjà posé à trois conducteurs avec des prises. En principe, la chaudière fonctionnera sans mise à la terre, mais toujours pour un consommateur aussi puissant, il est logique de marteler le circuit dans le sol.
Je ne sais pas pour vous, mais à Moscou, l'ordre de Mosgaz est en vigueur et les travailleurs du gaz exigent que la chaudière à gaz soit mise à la terre.
Et nous avons acheté une maison sans terre. Je n'ai pas pensé à lui tout de suite, et puis, quand le réfrigérateur et la chaudière ont brûlé après un orage, j'étais bien sûr bouleversé. Bien qu'il y avait un transformateur sur la maison, qui était censé sauver l'équipement, mais cela n'a pas fonctionné. Les faux chinois se sont avérés être, mais après la bataille, ils n'agitent pas leurs poings. Maintenant, je lis beaucoup à ce sujet et je vais me mettre à la terre, je pense que je devrais le gérer.
J'ai bien compris, Konstantin, que vous avez votre propre transformateur abaisseur 10 / 0,4 kV? Si tel est le cas, cela ne vous épargnera pas des surtensions foudroyantes. Il est nécessaire de placer des parafoudres sur le côté haut, bas, complété par le RCD. Les parafoudres «coupent le haut de la vague», le RCD déconnectera le réseau domestique pendant que la charge coule à la terre.
Si la chaudière n'a pas de mécanisme électrique, la pompe sur son support latéral, qui a une mise à la terre de la sortie, est-il nécessaire de mettre à la terre le corps de la chaudière dans ce cas?