Armoire de commande de pompe: types, schémas de raccordement, aperçu des modèles populaires
La maintenance d'un système d'alimentation en eau autonome comprend le contrôle des équipements de pompage et la facilité d'entretien des communications, la conservation du réseau pendant une longue absence, un contrôle automatique rationnel.
L'automatisation est facile à mettre en œuvre en installant une armoire de commande de pompe dans un endroit désigné, une station de distribution compacte qui fonctionne dans plusieurs modes. Nous vous expliquerons en détail comment l'assembler et l'installer correctement. En suivant nos conseils, vous pouvez connecter correctement l'équipement.
Nous avons donné un ensemble complet standard d'une armoire de commande. Nous avons décrit les fonctions supplémentaires qui peuvent être installées et utilisées. Les informations proposées pour examen ont été complétées par des illustrations et des vidéos utiles.
Le contenu de l'article:
Rendez-vous et set complet de SHUN
Le remplissage technique des différents modèles est différent, car les points de contrôle ont une orientation fonctionnelle individuelle.
Les fabricants proposent des schémas standard prêts à l'emploi, mais ils ne répondent pas toujours à des exigences spécifiques, il existe donc un service tel que la fabrication d'unités de commande sur mesure. Pour commencer, nous essaierons de considérer des positions communes qui unissent tous les modèles.
Responsabilités fonctionnelles de l'armoire de commande
La fonction principale de toute station de distribution est d'organiser le fonctionnement des équipements qui lui sont connectés, en l'occurrence des équipements de pompage. À partir d'un panneau de commande (et cela est pratique si la distance entre les objets est grande), le contrôle des moteurs des pompes de drainage, de surface et de forage est efficacement effectué.
Le nombre d'unités connectées peut varier. Connexion minimale - un fond ou pompe submersible, qui délivre de l'eau et lui assure la présence de l'ensemble du système d'alimentation en eau (chauffage, lutte contre l'incendie).En plus de cela, une pompe de drainage est connectée, ce qui est nécessaire pour pomper l'eau dans les situations domestiques et d'urgence.
Les moteurs de pompage marche / arrêt automatiques facilitent la vie des propriétaires d'une maison privée, leur permettant de passer du temps libre avec leur famille, plutôt que de commuter manuellement des interrupteurs à bascule.
Quelques fonctions plus pratiques qui peuvent être "confiées" à l'automatisation:
- surveiller la tension dans le réseau nécessaire au bon fonctionnement de l'équipement;
- protection des mécanismes contre les coupures de courant et les courts-circuits;
- surveiller le niveau d'eau dans le puits (ou un autre réservoir) et répondre à son manque;
- fixation des coups de bélier et réglage des paramètres optimaux (arrêt du moteur lorsqu'un niveau critique est atteint, démarrage lorsque les paramètres sont égalisés);
- commande à distance des pompes de forage dont l'accès direct est impossible;
- répartition de la charge entre plusieurs unités ou connexion d'urgence d'une solution de repli.
Grâce à la commande automatique centralisée travaux des stations de pompage devient plus productif et la durée de vie des équipements électriques augmente considérablement. Les systèmes électroniques modernes vous permettent de programmer des mécanismes et de les activer dans un mode pratique (par exemple, uniquement pendant la journée).

Toutes les pannes sont enregistrées et une alarme est déclenchée en cas d'urgence. Sur le plan matériel - économiser les coûts énergétiques et, par conséquent, réduire les frais d'électricité.

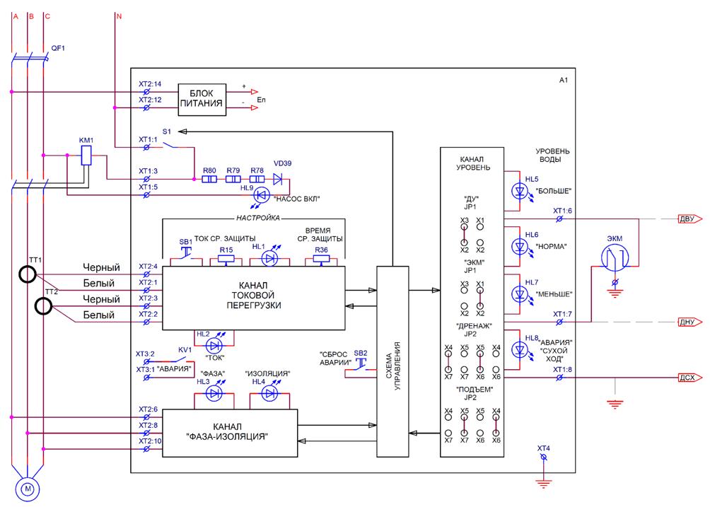
Brève description de l'équipement standard
La présence de certains éléments dépend du nombre et de la catégorie des pompes, des capacités techniques étroites ou plus larges et de la disponibilité de fonctions supplémentaires.

L'équipement de base pour la plupart des modèles à vendre est le suivant:
- Un boîtier métallique rectangulaire avec un panneau de commande situé sur la face avant. La conception du panneau peut varier, mais il doit y avoir des indicateurs et des boutons tels que "Démarrer" ou "Arrêter" dessus.
- Un interrupteur (un ou plusieurs) qui vous permet d'allumer / éteindre la pompe en mode manuel.
- Fusibles et éléments de protection.
- Une unité de contrôle qui contrôle la tension de trois phases.
- Convertisseur de fréquence nécessaire pour contrôler un moteur à induction.
- Unité de réglage automatique responsable de l'arrêt planifié et d'urgence de l'équipement.
- Un ensemble de capteurs montrant la pression et la température de l'eau.
- Relais thermique.
- Un ensemble d'ampoules - alarme lumineuse.
Les principales fonctions intégrées à l'unité de commande dépendent de plusieurs facteurs. Par exemple, s'il y a 2 pompes, la principale et la secondaire (sauvegarde), un programme est installé qui vous permet d'activer les deux mécanismes tour à tour.

Le capteur de température protège l'équipement contre la surchauffe et le fonctionnement en mode de fonctionnement à sec (la probabilité d'une situation similaire se produit souvent dans les puits à débit insuffisant). L'automatisation arrête le fonctionnement de l'équipement, et lorsque des conditions favorables à la prise d'eau se produisent, il rallume le moteur de la pompe connectée.
Des dispositifs de protection contre les surtensions, les coupures de phase, une mauvaise connexion protègent les mécanismes et ne leur permettent pas de fonctionner en mode d'urgence. Ils ajustent les paramètres du réseau, et seulement après l'alignement des indicateurs connectent automatiquement l'équipement.
La protection contre les surcharges fonctionne à peu près de la même manière. Par exemple, il est interdit d'activer simultanément deux pompes, ce qui entraîne des coûts inutiles et une utilisation inutile du matériel.

Supposons que si une pompe tombe en panne, elle peut être retirée sans entrave et envoyée pour réparation en désactivant l'automatisation et en utilisant la commande manuelle.
Options et fonctionnalités supplémentaires
Divers fabricants incluent des fonctionnalités supplémentaires dans le kit principal qui étendent les capacités de gestion. Par exemple, Alta Group propose un système ABP - allumant l'alimentation de secours en mode automatique. La nécessité de cette fonction s'explique par le fait que le travail de la station de pompage fait partie du système de survie de la maison, par conséquent, le réseau doit fonctionner en mode constant.
Le principe de fonctionnement de l'ATS est le suivant: dès que l'alimentation principale s'arrête, le réseau de secours est automatiquement entré. Il est valable jusqu'à la reprise de la source principale.
Lorsqu'il est allumé, le système intelligent vérifie l'optimalité des paramètres et ce n'est qu'avec une réponse positive qu'il reconnecte le réseau principal. Si l'analyse du test n'est pas satisfaisante, le système continuera de fonctionner à partir d'une source de sauvegarde.
Les basses températures et une humidité élevée sont les ennemis du remplissage électronique de l'armoire, les fabricants offrent donc le service d'une isolation supplémentaire. Il est pertinent pour les régions du nord et pour toutes les zones si l'équipement est dans la rue.

Un ajout assez courant pour protéger les moteurs de pompe contre les surcharges est un système de démarrage progressif. Il consiste en un mode d'alimentation en tension, progressivement croissant, grâce auquel le moteur est protégé contre un démarrage brusque, est mis en service lentement et avec précaution.
La fonction de répartition moderne vous permet de gérer stations de pompage au loin. Les systèmes d'alerte à distance sont constamment connectés au GPRS, à un modem radio ou à Internet, ce qui fait qu'en cas d'urgence, le système de blocage s'active immédiatement et le signal est transmis à l'appareil récepteur (téléphone ou ordinateur portable).
Une option pratique qui vous permet de spécifier un programme spécifique est possible grâce à l'utilisation d'un contrôleur. Il est automatiquement capable d'affecter indépendamment le fonctionnement des pompes, de connecter des appareils supplémentaires, d'optimiser le fonctionnement du système dans son ensemble.

Une autre bonne option qui vous permet d'obtenir des informations sur un arrêt du système ou une situation d'urgence est l'installation d'une alarme lumineuse et d'une sirène. En cas de force majeure, la balise clignotante s'allume en pleine lumière et un appareil sonore spécial émet un signal répétitif fort.
Exemples de schémas de câblage technique électronique
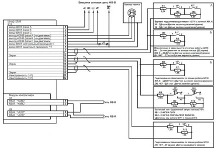
L'équipement est assemblé dans un environnement de production, au même endroit sont établis des schémas de circuit de l'armoire de commande de la pompe. Les plus simples sont les schémas de connexion pour une seule pompe, bien qu'un ensemble de dispositifs supplémentaires puisse compliquer l'installation.
Prenez SUN-0.18-15 (société Rubezh) comme échantillon, conçu pour le contrôle manuel et automatique des entraînements électriques d'une station de pompage. Le schéma de contrôle est le suivant:

Le fabricant met en œuvre 19 versions de base, qui diffèrent par la puissance électrique de la station de pompage - de 0,18 kW à 55-110 kW.
À l'intérieur du boîtier métallique se trouvent les éléments suivants:
- interrupteur automatique;
- relais de protection;
- contacteur;
- source d'alimentation de secours;
- le contrôleur.
Un câble d'une section de 0,35-0,4 mm² est nécessaire pour le raccordement.

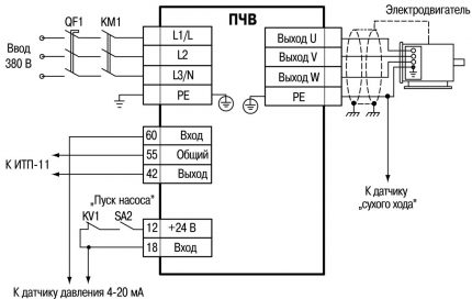
Les shunts du Grantor destinés aux travaux de drainage fonctionnent avec des moteurs asynchrones et ont deux options de contrôle: manuel et automatique. Le réglage manuel s'effectue à partir du panneau avant du boîtier, celui automatique fonctionne à partir de signaux de relais externes (électrode ou flotteur).

Le principe de fonctionnement du SHUN en mode automatique: avec une baisse critique du niveau d'eau en bien arroser et le fonctionnement du flotteur n ° 1 arrête le fonctionnement de toutes les pompes. Dans l'état normal du niveau de liquide, le flotteur n ° 2 se déclenche et l'une des pompes démarre. Lorsque d'autres flotteurs de niveaux supérieurs sont déclenchés, les unités restantes sont introduites.
Caractéristiques de l'installation de stations de surveillance
Sans exception, toutes les versions de SHUN sont des appareils complexes qui fonctionnent sur un réseau électrique, ce qui signifie qu'il est nécessaire d'installer, de mettre en service, d'entretenir et de réparer l'équipement conformément aux instructions du fabricant. Les règles énoncées dans les instructions des différents modèles peuvent varier, car la conception des mécanismes et les caractéristiques techniques sont également différentes.

Quelques règles générales importantes:
- L'installation s'effectue dans une zone protégée des explosions.
- La température et l'humidité de la pièce doivent être conformes aux paramètres spécifiés par le fabricant (par exemple, température de 0ºС à + 30ºС).
- L'équipement électrique doit être connecté par une personne avec une approbation spéciale.
- Les paramètres ShUN doivent correspondre aux paramètres de tous les équipements connectés.
- L'installation est réalisée conformément aux schémas de circuits donnés en annexe aux instructions.
- La section du câble doit correspondre aux données indiquées dans les instructions.
Les postes de contrôle des ménages situés dans le secteur privé sont soumis aux mêmes exigences que les points de contrôle de la production. Ils doivent être installés dans un endroit sec et chaud, pratique pour l'entretien. Cela peut être un rez-de-chaussée, une pièce spécialement désignée, une extension de la maison ou une buanderie sécurisée.

La connexion doit être établie après système d'alimentation en eau installéune canalisation sous pression a été installée, des câbles ont été posés, des composants ont été assemblés, tous les éléments électriques ont été isolés. Après avoir connecté le SHUN, il est nécessaire de vérifier son fonctionnement en mode manuel et automatique.
Support technique et service
Certaines sociétés d'armoires de commande affirment que la maintenance n'est pas requise. C'est vrai, mais une surveillance régulière de l'unité de contrôle par l'organisme exploitant est nécessaire. Il existe une fréquence établie par le fabricant, et pour le bon fonctionnement de tous les appareils, elle doit être suivie sans faute.
Avant d'inspecter ou de remplacer des pièces, déconnectez la tension et empêchez l'équipement de se rallumer. Vous pouvez vérifier indépendamment la fiabilité des connexions. La liste des dysfonctionnements potentiels, ainsi que les solutions possibles à ces problèmes, est généralement également indiquée par le fabricant.

Par exemple, un simple dysfonctionnement - une lumière ne s'allume pas, signalant que le système est connecté à un câble électrique. Trois raisons sont possibles: il n'y a pas de tension dans le réseau, il est cassé disjoncteur ou une lampe soufflée. En conséquence, la solution au problème consiste à fournir une tension, à remplacer l'interrupteur ou la lampe.
En cas de dysfonctionnement qui ne peut être résolu par vous-même, il est nécessaire de contacter un centre de service.
Un bref aperçu des modèles populaires
Bien qu'il soit possible de fabriquer des SHUN sur mesure, de nombreuses entreprises proposent des modèles de base. Leur assemblage est effectué, en se concentrant sur la demande des consommateurs. Nous proposons une brève description des armoires pouvant être achetées ou commandées sur les sites officiels des entreprises ou dans les magasins en ligne.
SHUN Grundfos Control MP204
Les armoires de commande Grundfos Control MP204 sont conçues pour le fonctionnement automatique et la protection d'une seule pompe.

Spécifications:
- Tension - 380 V, 50 Hz
- Puissance moteur des équipements connectés - de 1,1 à 110 kW
- Plage de température - de -30 ° С à +40 ° С
- Degré de protection: IP54
L'avantage est la possibilité de transmettre des données CIU et d'ajuster les paramètres via Grundfos GO.
SUN de NPO STOIK
Stations de contrôle des groupes motopompes (SUN) de la société NPO STOIK. Conçu pour le contrôle automatique des pompes submersibles de prise d'eau et de drainage, pouvant servir de 1 à 8 connexions.

Spécifications:
- Tension - 380 V, 50 Hz
- Puissance moteur des équipements connectés - de 0,75 à 220 kW
- Plage de température - de -10 ° С à +35 ° С
- Degré de protection: IP54
Parmi les fonctions de base, l'inclusion automatique de la ventilation si la température à l'intérieur de l'armoire dépasse la normale.
Housses de la marque Grantor
Les armoires multifonctionnelles de la marque Grantor sont conçues pour l'entretien des systèmes de drainage.

Spécifications:
- Tension - 1x220 V ou 3x380 V, 50 Hz
- Puissance moteur des équipements connectés - jusqu'à 7,5 kW par moteur
- Plage de température - de 0 ° С à +40 ° С
- Degré de protection: IP65
En cas d'urgence et de panne du moteur de la pompe (en raison d'un court-circuit, d'une surcharge, d'une surchauffe), l'équipement est automatiquement éteint et la version de secours est connectée.
Armoires Wilo SK
Les gammes Wilo SK-712, SK-FC, SK-FFS sont conçues pour contrôler plusieurs pompes - de 1 à 6 unités.

Spécifications:
- Tension –380 V, 50 Hz
- Puissance moteur des équipements connectés - de 0,37 à 450 kW
- Plage de température - de + 1 ° С à +40 ° С
- Degré de protection: IP54
Pendant le fonctionnement, tous les paramètres technologiques sont affichés. En cas d'urgence, un code d'erreur s'affiche.
Conclusions et vidéo utile sur le sujet
Vous pouvez en savoir plus sur le fonctionnement des armoires de commande de pompe à partir des vidéos suivantes.
Comment faire le SHUN le plus simple de vos propres mains:
Un exemple du fonctionnement d'un SHUN typique sur un banc d'essai:
L'utilisation d'armoires de commande de pompe permet d'utiliser efficacement les ressources des équipements de fond ou de drainage et d'économiser de l'énergie. Connaissant les caractéristiques techniques de votre station de pompage, vous pouvez acheter le modèle SHUN de base ou passer une commande selon un schéma individuel.
Voulez-vous partager votre propre expérience, dites-nous comment vous avez assemblé, installé et connecté l'armoire de commande de la pompe? Avez-vous des informations ou des questions intéressantes qui se sont posées lors de l'examen des informations que nous avons proposées? Veuillez écrire des commentaires.

Bonjour Veuillez me dire quel relais doit être prévu pour contrôler la pompe à eau potable?
Il existe de nombreuses options. Par exemple, vous pouvez contrôler la pompe à l'aide d'un interrupteur de débit. Dans chaque cas, son propre schéma est appliqué.
Bonjour
Merci pour l'article, matériel assez informatif, mais j'aimerais recevoir des informations plus détaillées sur ce sujet. Pouvez-vous conseiller une source où il est possible de creuser plus profondément dans cette direction?