Comment effectuer le câblage dans l'appartement de vos propres mains à partir du bouclier: schémas et règles de base + étapes d'installation
L'électricité est une ressource énergétique intégrale des projets de construction modernes destinés notamment au logement. Il est difficile d'imaginer une maison moderne sans électricité.
Traditionnellement, un réseau domestique est organisé par défaut par des électriciens en cours de construction d'un objet. Cependant, dans certaines situations, vous devez faire vous-même l'électrification. Est-il possible d'effectuer des travaux sans expérience pertinente?
Nous vous dirons comment faire le câblage dans l'appartement de vos propres mains depuis le tableau de bord, quels schémas et options d'agencement il est préférable de respecter, nous décrivons les règles et les exigences pour le câblage. De plus, nous décrivons les étapes du travail - à partir de la sélection et de la traction du fil, et se terminant par l'installation de prises, interrupteurs et compteurs.
Le contenu de l'article:
Comment effectuer le câblage de l'appartement?
Supposons qu'il y ait une maison privée construite ou un nouvel appartement avec une finition brute, où du matériel d'ingénierie est requis - câblage électrique et tous les attributs inclus dans le kit.
Pour séparer un réseau électrique à l'intérieur d'une maison privée (appartement), il est bien sûr souhaitable de confier à des artistes professionnels.
Cependant, le service professionnel est comparable aux coûts graves inévitables. De plus, il y a des régions où les électriciens manquent vraiment.

Ici, la sortie est sans équivoque - électrification indépendante de votre propre appartement / maison. Mais comment effectuer le câblage électrique dans l'appartement de vos propres mains, sans avoir l'expérience accumulée?
Peut-être, seulement à l'aide des informations nécessaires - compréhensibles, conformément aux normes et règles en vigueur.
Examen des schémas et des options de montage
Une construction sérieuse commence toujours par un plan. L'électrification de votre propre appartement (maison) implique également initialement la création d'une solution de circuit.
Les appartements urbains sont généralement construits de manière standard. C'est-à-dire qu'en fait, un schéma d'alimentation typique devrait déjà être rattaché à un projet standard.

La finition grossière des appartements comprend la pose de canaux pour le circuit électrique. Les canaux sont fournis avec un fil de traction, en particulier pour tirer des fils.
Cela est considéré comme un avantage certain pour le propriétaire potentiel de l'espace de vie, qui prévoit de réaliser lui-même le câblage électrique dans un nouvel appartement.
Il suffira d'étudier la disposition des canaux, puis de procéder à la pose (brochage) des conducteurs.
Le problème de la pose du câblage électrique dans un appartement est plus difficile lorsque les canaux du système sont absents dans la structure du bâtiment.
Dans cette option, un projet d'appartement (maison) devra effectuer des travaux supplémentaires:
- canaux de poinçonnage dans les murs - préparer des stroboscopes;
- monter des boîtes de protection;
- installer des accessoires de montage;
- cuisiner points d'atterrissage pour prises, interrupteurs, luminaires, etc.
Certes, une version exclusive du schéma n'est pas exclue - Câblage ouvert. Cette option est technologiquement et techniquement obsolète, mais du point de vue du design «rétro», il a aujourd'hui un certain niveau de popularité, en particulier dans les maisons de banlieue.

Ainsi, nous supposerons que le propriétaire potentiel de l'appartement a rencontré le schéma habituel d'installation fermée (faite à l'intérieur des murs) de boîtes pour conducteurs électriques et a décidé de faire le câblage de manière indépendante.
Ensuite, à l'étape suivante, vous devez absolument étudier les règles et les exigences.
Conformité aux règles et exigences du PSE
L'électricité ne pardonne pas les erreurs. Cette vérité devrait devenir banale pour lui-même électricien.
Les règles et les exigences de câblage affectent de nombreux détails d'exécution du travail, à partir de la bonne section du conducteur et se terminant par le dispositif de mise à la terre des structures.

Il n'est pas nécessaire d'économiser sur la sécurité et si possible, il est toujours recommandé d'opter pour un fil de cuivre par rapport à un fil d'aluminium.
Le cuivre pour le câblage d'appartement est généralement sélectionné, toronné, doux. En fonction de la charge attendue, la section des conducteurs est calculée (pas le diamètre!).
La charge totale (kW) pour l'option appartement est calculée par une simple addition de la puissance de tous les appareils électriques qui sont censés être utilisés dans la vie quotidienne, en tenant compte du coefficient:
P = (P1 + P2 + ... Pn) * 0,8,
où:
- P1 ... Pn - la puissance de chacun des consommateurs d'électricité dans l'appartement (appareils électriques);
- 0,8 - facteur de correction - on pense que seulement 80% de tout l'équipement peut fonctionner dans un appartement à la fois.
Connaissant la puissance totale, selon le tableau de la version domestique, il est facile de choisir la section souhaitée (diamètre du fil).
| Section mm2 | Diamètre du fil mm | Cuivre / puissance, kW | Aluminium / puissance, kW |
| 1,5 | 1,38 | 3,3 | 2,2 |
| 2,0 | 1,60 | 4,2 | 3,1 |
| 2,5 | 1,78 | 4,6 | 3,5 |
| 4,0 | 2,26 | 5,9 | 4,6 |
| 6,0 | 2,76 | 7,5 | 5,7 |
| 10,0 | 3,57 | 11,0 | 8,4 |
Étant donné que la puissance des appareils électroménagers est relativement faible, le diamètre des fils, sans tenir compte de l'isolation pour le montage de la connexion à partir du blindage, ne dépasse en moyenne pas 2,5-3 mm pour l'aluminium et 2,0-2,5 mm pour le cuivre.
L'exception est les appartements équipés de cuisinières électriques et d'autres équipements puissants.Dans tous les cas, vous devez calculer avec précision la section transversale de la charge avec une petite marge.
Le tableau montre clairement la différence de section des noyaux par rapport au type de conducteur (cuivre / aluminium), ce qui est encore noté par l'avantage du choix d'un fil de cuivre. Plus la section est petite, plus le conducteur est fin, plus il est facile de l'étirer dans le canal.
Des informations complémentaires sur le choix des câbles et fils pour l'organisation du câblage dans l'appartement sont présentées dans cet article.
Comment prolonger le fil dans le canal?
Chaque section du canal pour le câblage contient par défaut un fil de traction - un fil métallique d'un diamètre de 0,5 à 1 mm. Les extrémités de ce filetage sortent par les ouvertures d'entrée et de sortie du canal.
Il suffit de connecter le câblage électrique avec le fil de traction à l'entrée, puis de tirer les conducteurs le long du canal avec précaution en tirant de l'extrémité opposée du canal.
S'il n'y a pas de fil de traction dans le canal, en fait, il est facile de le sauter vous-même, étant donné le petit diamètre et l'élasticité suffisante du fil d'acier.

De cette façon, le câblage électrique est «chargé» sur chaque section individuelle du circuit d'appartement, y compris les canaux d'alimentation des points électriques traditionnels:
- compteur de consommation d'électricité;
- prises électriques;
- interrupteurs d'éclairage;
- visites à domicile, etc.
Il ne reste alors plus qu'à monter tous les points électriques en place avec la connexion des extrémités de sortie du fil aux bornes correspondantes.
Il convient de noter que les règles actuelles exigent un câblage avec les fils de borne du câble de bus de terre. Il est recommandé de connecter les bornes dans un certain ordre.
L'ordre de travail avec le câblage électrique
Il est recommandé de commencer les travaux d'installation des produits de câblage et de connexion des nœuds terminaux du point le plus éloigné de la boîte de jonction centrale.
En règle générale, un tel point est la ou les prises électriques de la pièce la plus éloignée.

Étape # 1 - Connexion des prises d'appartement
Les bornes des prises sont connectées aux conducteurs de la ligne électrique (phase - zéro), plus chacune des prises, selon les règles, doit être connectée à la borne de terre au conducteur de terre.
Les conducteurs - phase, zéro, mise à la terre, en règle générale, diffèrent en couleur:
- phase - marron;
- zéro - bleu;
- la terre - jaune-vert.
De plus, le conducteur de mise à la terre, toujours selon les règles, a toujours un diamètre augmenté par rapport aux deux autres conducteurs.
Une fois l'installation et la connexion terminées, vous devez vérifier l'intégrité des lignes de la section actuelle du câblage de l'appartement à l'aide d'un testeur électricien.

Pour exécuter un test:
- À l'autre extrémité du canal dans la boîte de jonction, connectez les fils de phase et de neutre ensemble.
- Branchez les sondes de l'appareil de mesure connecté à la mesure de résistance dans la prise.
- Vérifiez que le testeur indique «court-circuit».
Un test similaire est également effectué pour la ligne de mise à la terre en la connectant à l'un des fils de ligne. L'une des sondes de l'appareil est ensuite déplacée vers le bus de terre.
Ainsi, en se rapprochant du point d'entrée principal, toutes les bornes de prise incluses dans le schéma d'appartement sont déconnectées séquentiellement.
Dans ce cas, après avoir testé chacune des deux sections, les fils sont connectés à l'intérieur des boîtes de jonction. Après avoir terminé le travail avec les prises, ils passent à des commutateurs - dispositifs d'action de communication.
Étape # 2 - Installation d'interrupteurs pour l'éclairage des appartements
Ce type d'installation dans son ensemble n'est pas très différent du travail avec des prises d'appartement. Cependant, ses points techniques installer un interrupteur d'éclairage.
Ainsi, si les prises fournissent une connexion parallèle directe au circuit, le disjoncteur forme un circuit ouvert à travers un fil (phase) - c'est-à-dire l'inclusion en série.

Les interrupteurs sont également montés dans des niches de panneaux muraux, mais il est pris en compte que chaque appareil de communication fonctionne avec un appareil d'éclairage spécifique. De là, la conception du commutateur est sélectionnée - une seule clé, deux clés.
Il est également recommandé de tester le fonctionnement des interrupteurs pour le câblage des appartements. Cela se fait simplement. Les conducteurs destinés au dispositif d'éclairage sont connectés au testeur en mode mesure de résistance, puis la clé est manipulée.
À l'état fermé, le testeur affichera «court-circuit», à l'état ouvert - l'absence de contact.
Une partie du circuit avec interrupteurs et luminaires suppose également la présence de boîtes de jonction, où, après avoir testé des sections individuelles, des connexions sont établies avec le reste du câblage.
Étape # 3 - Travaux sur le site d'installation du compteur
La plupart des options d'installation comprennent l'installation d'un compteur d'électricité à l'intérieur de l'appartement. Habituellement, ce dispositif de commande est monté à proximité immédiate du point d'entrée des conducteurs émanant du blindage.
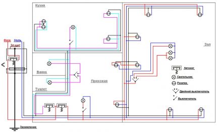
Cela nécessite l'installation non seulement du compteur lui-même, mais aussi installation de disjoncteurscalculé en fonction de la charge - en théorie, la commutation de chaque section fonctionnelle du câblage de l'appartement, comme dans l'exemple ci-dessous:

Ce schéma garantit un fonctionnement fiable du câblage électrique dans l'appartement, vous permet d'éliminer les éventuels dysfonctionnements sans supprimer la tension sur l'ensemble du réseau domestique.
De plus, il devient pratique de tester le câblage de l'appartement au premier démarrage, en incluant séquentiellement chaque segment individuel.
Conclusions et vidéo utile sur le sujet
Pour des informations plus complètes concernant le dispositif de câblage électrique dans la zone de l'appartement, il est recommandé de visionner une vidéo-description des processus.
La familiarisation avec la vidéo enrichira l'expérience existante, ce qui n'affectera que positivement la qualité du travail.
Le câblage électrique, fait de sa propre main dans un appartement en ville, est une option parfaitement acceptable. Cependant, il existe certains «mais» pour résoudre le problème de cette manière.
Premièrement, vous ne devriez pas aborder cette question s'il n'y a pas la moindre expérience en câblage. Deuxièmement, lorsque vous tracez l'exécution indépendante d'un travail, vous devez d'abord penser à votre propre sécurité et seulement secondairement à votre propre avantage.
Partagez avec vos lecteurs votre expérience de l'installation indépendante du câblage de l'appartement, de la connexion des prises et des interrupteurs. Veuillez laisser des commentaires, poser des questions sur le sujet de l'article et participer aux discussions - le formulaire de commentaires se trouve ci-dessous.

Il faut bien sûr réfléchir au schéma, mais la garantie de sécurité réside toujours dans la qualité des matériaux et des équipements. Trop pour casser le câblage en segments ne vaut pas la peine. J'ai câblé séparément uniquement à la salle de bain. Il comprend presque toujours une machine à laver et un réservoir d'eau. Pour le reste de la maison, il n'y a qu'un seul interrupteur. Je pense que cela suffit. Si la puissance des appareils allumés dépasse le maximum autorisé, l'interrupteur s'éteindra simplement. Si les câbles sont bons et que les connexions entre eux sont faites de bonne foi, il n'y aura pas d'incendie.
Bonjour, Sergey.
Vous avez raison avec la salle de bain - là, même selon le PUE, une ligne distincte est requise, cependant, la raison en est une autre: RCD (voir capture d'écran à la fin du commentaire).
Le seul passage au reste de l'équipement électrique à la maison est une "rentabilité" excessive. Afin de ne pas décrire les exigences du "SP 31-110-2003" "RÈGLES D'INSTALLATION ÉLECTRIQUE DES BÂTIMENTS RÉSIDENTIELS ET PUBLICS POUR LA CONCEPTION ET L'INSTALLATION" ci-joint une capture d'écran du paragraphe correspondant.
Votre schéma dans un esprit de minimalisme créera beaucoup d'inconvénients de fonctionnement - vous aurez besoin, par exemple, de réparer la prise, de remplacer l'ampoule, vous éteindrez tout l'appartement.
Dans un appartement en ville, il ne peut y avoir de câblage. C'est hors de question. Une autre chose est que dans l'ancien parc de logements, les fils ont longtemps fonctionné, leur remplacement est nécessaire. Auparavant, les fils étaient posés sous le plâtre sans aucune protection. Par conséquent, afin de ne pas marteler les murs, l'ancien fil est simplement éteint et un nouveau est posé dans le canal de câble externe. Ou l'ensemble du réseau est entraîné dans des plinthes spéciales.