Schéma de câblage dans l'appartement: câblage électrique pour différentes pièces
Une partie obligatoire des travaux de réparation dans l'appartement est le remplacement ou l'installation de câbles électriques, boîtes de jonction, panneaux électriques. Un schéma de câblage correctement sélectionné protégera le boîtier contre les accidents et les situations imprévues.
Nous vous dirons ce que vous devez prévoir lors du remplacement ou de la pose de l'électricité vous-même. Ici, vous apprendrez à créer un schéma et à répartir les points électriques dans les appartements d'une pièce, de deux et de trois pièces. Sur la base de nos recommandations, vous pouvez vous doter d'un réseau énergétique fonctionnant parfaitement.
Le contenu de l'article:
Caractéristiques distinctives du câblage moderne
Les technologies domestiques modernes à la fin du 20e siècle ont fait une percée tangible. En plus des téléviseurs, des ordinateurs, des systèmes de sécurité et de vidéosurveillance, de puissants appareils électroménagers et des communications sans fil sont apparus dans les maisons. À cet égard, le câblage des câbles électriques est devenu beaucoup plus compliqué, bien que les principes de l'appareil n'aient pas changé.
Les difficultés commencent dès la toute première étape - la conception. Afin d'établir correctement le schéma de câblage dans l'appartement, vous devez connaître à l'avance la puissance approximative des appareils électroménagers, leur emplacement. Dans le même temps, vous devez penser à un système d'éclairage dans toutes les pièces.

En plus d'un grand nombre de nouveaux appareils, une autre différence est apparue: avec le réseau électrique, il y a toujours un système à faible courant, comprenant traditionnellement des fils de téléphone et de télévision, ainsi que des ordinateurs, de la sécurité, des équipements acoustiques et un interphone.
Ces deux systèmes (alimentation et courant faible) ne peuvent pas être séparés, car tous les appareils sont alimentés en 220 V.

Le nombre d'instruments et de câbles fonctionnant simultanément a changé. Si auparavant, il suffisait d'installer un lustre dans le hall, de nombreuses personnes utilisent désormais un système d'éclairage qui comprend, en plus du lustre, des spots et des lumières.
Une augmentation de la puissance doit être ajoutée à l'augmentation du nombre d'équipements - pour cette raison, les anciens câbles ne sont plus adaptés et la taille du panneau de distribution électrique a considérablement augmenté.
Pourquoi ai-je besoin d'un schéma de câblage?
Il s'avère que le dispositif de câblage moderne des électriciens dans un appartement est un véritable art auquel seul un électricien professionnel peut faire face.
Si vous ne souhaitez pas modifier constamment la décoration murale afin de masquer les câbles apparaissant ici et là, nous vous recommandons de faire un dessin avec la désignation de tous les objets importants liés à l'électricité: prises, interrupteurs, panneau électrique RCDappareils d'éclairage.

En se concentrant sur les exigences ou les souhaits du propriétaire, un électricien dresse un schéma de principe du câblage électrique de l'appartement. Sa tâche est de diviser les câbles en groupes afin de répartir correctement la charge, de réfléchir à un système de contrôle et de protection et, au final, de tout faire pour garantir sécurité et confort.
Ce que vous devez prendre en compte lors de l'élaboration d'un schéma, d'un dessin, d'un plan de travail nécessaire à un câblage électrique?
Considérez le réseau électrique en termes de composants:
- Dispositifs de protection automatiqueinstallé dans un panneau électrique. Le fonctionnement de tous les équipements domestiques et la sécurité des utilisateurs dépendent de leur qualité et de leur bonne installation.
- Fil de câble avec la bonne section et une bonne isolation.
- Prises et interrupteurs avec des contacts de qualité, des boîtiers sécurisés.
Dans les maisons privées, un élément obligatoire est une machine d'introduction et un câble d'alimentation de celui-ci au bouclier. En utilisant disjoncteur réguler la consommation d'énergie et, si nécessaire, couper toute l'électricité dans la maison.

Un compteur électrique est généralement installé à l'entrée, une coupure après la machine d'introduction.
Division du câblage en groupes (lignes)
Il est beaucoup plus facile de gérer et de contrôler le réseau électrique s'il est divisé en plusieurs lignes. En cas de dysfonctionnement ou d'urgence, vous pouvez désactiver un groupe, tandis que le reste fonctionnera normalement.
La possibilité de se diviser en 4 groupes:
Plus sur chaque électrogroupe plus en détail.
Appareils ménagers fixes
Les gros appareils électroménagers sont généralement situés dans la cuisine ou la salle de bain.

Une connexion séparée de la cuisine est nécessaire pour les réparations. Si l'un des appareils tombe en panne, un remplacement est nécessaire. Afin de ne pas couper l'électricité dans tout l'appartement, il suffit d'éteindre un dispositif de protection, qui est responsable des équipements fixes.

Qu'est-ce qui vous empêche de simplement déconnecter l'appareil cassé du réseau en débranchant la fiche de la prise? Le fait est qu'avec l'équipement intégré, les points de connexion au réseau sont situés dans des endroits difficiles d'accès.
De plus, un dysfonctionnement peut se produire non pas dans l'appareil lui-même, mais dans le câblage déguisé dans le mur. Dans ce cas, il est beaucoup plus facile de déplacer le levier du disjoncteur.
Ligne louée pour la cuisine
La gamme de cuisines est traditionnellement la plus fréquentée. Environ 5-6 unités sont constamment connectées au réseau, même si elles ne sont pas impliquées. Cela s'applique au réfrigérateur, four, plaque de cuisson, lave-vaisselle, hotte de cuisinière, micro-ondes, grille-pain. Beaucoup de gens utilisent un gril électrique de cuisine, un hachoir à viande, une machine à pain, une mijoteuse, etc.

Dans ce cas, un câble électrique puissant séparé permettra simplement d'utiliser plusieurs appareils à la fois.
Si des appareils d'éclairage ou un chauffe-eau «pendent» au câblage général, alors lorsque le prochain appareil est allumé, le réseau ne peut tout simplement pas le supporter et un arrêt automatique fonctionnera.
Analyse détaillée des schémas et des options de localisation sorties de cuisine donné dans l'article, que nous vous recommandons de lire.
Un ou plusieurs groupes d'éclairage?
Compte tenu du nombre d'appareils d'éclairage dans chaque pièce, une ou plusieurs lignes peuvent être réalisées. Si le hall a un lustre à six bras et que la chambre a un éclairage au plafond à faible puissance et deux appliques, tous les appareils peuvent être combinés en une seule ligne.
Cependant, si le salon ressemble à un hall pour une discothèque - avec des lustres, des spots, des plafonniers et des appliques - alors seulement pour cela, il devrait organiser un groupe séparé.

Si, en plus des luminaires, des transformateurs ou des alimentations sont inclus dans le réseau d'une pièce, il est également recommandé de le connecter à un dispositif de protection séparé.
Chambres humides
Des exigences élevées s'appliquent aux appareils électriques et aux câbles dans la salle de bain, car la proximité de l'eau est un risque. Pour que le réseau électrique soit sûr et fonctionnel, un certain nombre de règles doivent être prises en compte lors de l'établissement du circuit et de l'installation du câblage:
Les exigences s'appliquent également au choix des accessoires que vous devrez utiliser régulièrement - prises et interrupteurs. Supposons que le degré de protection des prises soit d'au moins IP 44, et il est encore préférable d'acheter des appareils spéciaux avec un couvercle anti-éclaboussures.
Il est recommandé d'abandonner les luminaires 220 V au profit d'analogues 12 V.

Si la mise à la terre n'est pas prévue dans l'ancien logement du panneau de l'appartement, non seulement dans la salle de bain, mais dans tout l'appartement, le câblage électrique devra être remplacé par un câblage à trois fils.
Avec des règles de sélection prises étanches Pour l'agencement des salles de bains et des toilettes, nous vous suggérons de vous familiariser avec l'article sur ces questions.
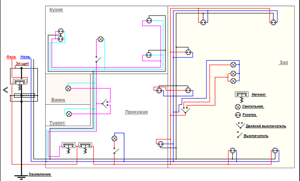
Aperçu des schémas de câblage pour les locaux résidentiels
Passons à des schémas spécifiques qui peuvent être appliqués dans le processus de planification du câblage dans votre propre pièce. Lors de l'élaboration du dessin, il est important de tenir compte de la disposition et de la puissance de l'équipement fixe, des conditions d'utilisation des appareils électriques et de l'emplacement pratique des prises et des interrupteurs à utiliser.
Option # 1: studio ou studio
Une caractéristique distinctive du logement d'une pièce est le minimum, en comparaison avec d'autres options, le nombre d'appareils électriques, respectivement, un plus petit nombre de lignes connectées est formé. Mais cela ne signifie pas que pour la cuisine ou la salle de bain, vous n'avez pas besoin de planifier des groupes séparés - il est préférable de préserver les principes généraux.

Réfléchissez à ce qui devrait être fait lors de l'élaboration d'un schéma de câblage électrique dans un appartement d'une pièce:
- choisir les principaux paramètres du réseau électrique;
- calculer la charge, ramasser le câble et le RCD;
- sélectionnez un schéma de connexion (1 ou plusieurs groupes).
Une fois ces problèmes résolus, l'élaboration d'un diagramme sera beaucoup plus facile.
Paramètres du réseau électrique
Il est difficile de décider à l'avance quels appareils seront installés dans tout l'appartement, cependant, au moins un nombre approximatif d'entre eux est nécessaire pour calculer correctement la puissance totale.
Il est important de déterminer leur emplacement, car l'utilisation de rallonges et de filtres à l'avenir créera des problèmes supplémentaires pour le réseau et ruinera la conception intérieure.

Il est également important de choisir la méthode de pose des câbles - ouverte ou fermée. Voie ouverte implique la pose de fils sur les murs décoratifs. Dans ce cas, le plus souvent, le câblage est recouvert de boîtes en plastique, mais dans certains cas, laissé en vue.

Avantages du câblage ouvert:
- possibilité d'installation après ou pendant les travaux de réparation;
- installation rapide;
- Vous pouvez connecter une autre ligne à tout moment.
Lors de l'installation du câblage caché, vous devrez abandonner les murs afin que tous les fils soient masqués sous la finition. Plus facile avec les structures suspendues: les tuyaux pour le système d'éclairage peuvent être cachés au-dessus du revêtement de tension ou de la boîte en placoplâtre.
Le câblage caché a quelques avantages, mais ils sont plus importants:
- des exigences moins strictes sont imposées aux paramètres et aux conditions d'installation;
- les tolérances aux courants nominalement autorisés augmentent;
- l'intégrité intérieure est maintenue.
Traditionnellement, dans les nouveaux appartements, ils utilisent un câblage caché et n'utilisent la méthode ouverte que comme exception (par exemple, lors de la pose d'une nouvelle ligne dans un appartement déjà rénové).
Calcul de la charge électrique
Afin de calculer la charge totale des appareils électriques, il est nécessaire de connaître la puissance nominale des récepteurs électriques, le courant nominal et la tension du réseau. Il existe de nombreuses formules de calcul, mais il est préférable d'utiliser des tableaux prêts à l'emploi.

Nous vous recommandons de contacter un ingénieur ou d'utiliser un programme informatique pour calculer la charge exacte, car cela dépend du résultat sélection des câbles.

Selon les règles, si les réseaux intra-appartements sont divisés en groupes, chaque ligne individuelle doit être équipée d'une machine automatique de 25 A. Par conséquent, lors de la ventilation en groupes, nous prenons en compte le courant nominal total (pas plus de 25 A).
Il existe des exceptions: par exemple, pour les réseaux d'éclairage, un dispositif de protection de 16 A suffit, mais à condition que le groupe ne comprenne pas plus de 20 prises et lampes à la fois.
Quel schéma de câblage est le meilleur?
Pour un appartement d'une pièce, deux options sont possibles: les repas d'un groupe et les repas de plusieurs groupes. La première option dans les conditions modernes n'est pratiquement pas applicable, ne serait-ce que parce que pour utiliser un seul appareil électroménager puissant (par exemple, une machine à laver), une ligne séparée avec un dispositif de protection est nécessaire.
De tels programmes peuvent exister dans les appartements de l'ancien secteur résidentiel, qui n'ont pas été réparés depuis de nombreuses années, ou dans une maison de campagne où il n'y a pas de matériel électrique puissant. Il s'avère que même pour l'installation d'électriciens dans un appartement d'une pièce, la division en groupes est nécessaire.

Ce schéma est pratiquement applicable à tout type de logement, mais il y aura respectivement plus de points de connexion et de lignes dans les appartements de 2 et 3 pièces.
Option n ° 2: appartement de 2 ou 3 pièces
Fondamentalement, le câblage électrique ne dépend pas du nombre de pièces, mais il y a un certain nombre de fonctionnalités à prendre en compte:
- le réseau de points de vente est mieux divisé en plusieurs groupes - selon le nombre de chambres;
- le système d'éclairage doit également être divisé en pièces;
- au moins trois lignes devraient être attribuées à la cuisine - pour les appareils d'éclairage, les équipements puissants et les petits appareils électroménagers;
- si la salle de bain est séparée, il est préférable d'utiliser la division en 2 groupes.
Étant donné qu'une grande surface d'appartements est caractéristique des logements d'élite, les équipements de sécurité sont inclus dans les schémas de câblage.

Si des spécialistes sont impliqués dans la rédaction et l'installation, vous devriez avoir un schéma à la fin des travaux - en cas de réparation ou de situation imprévue.

Selon le schéma développé pour la pose de lignes électriques et l'installation de points électriques, vous pouvez effectuer l'installation en toute sécurité réseaux électriques. Il est conseillé d'éviter les modifications du câblage prévu lors des travaux. Cependant, s'il y en a besoin, l'ajustement du régime doit se faire en tenant compte des règles ci-dessus.
Maquillage schéma de câblage dans une maison privée, vous devez spécifier l'équipement électrique d'entrée et les paramètres de câble à partir du groupe d'entrée.
Conclusions et vidéo utile sur le sujet
Vous pouvez dresser un schéma de câblage sous la forme d'un dessin réalisé à la main ou à l'aide d'un programme informatique. Exemple de câblage pour un appartement dans une image informatique en trois dimensions:
Conseils professionnels des praticiens:
Subtilités de différents types de prises et interrupteurs de connexion:
Pour réaliser le réseau électrique dans l'appartement, en protégeant tous les appareils et en répartissant correctement la charge, il est possible sous une condition - si vous êtes un électricien qualifié.
Il est impossible de travailler avec un standard sans autorisation spéciale. Par conséquent, vous pouvez changer la prise ou connecter la hotte vous-même, et un travail plus sérieux est préférable de déléguer à des spécialistes.
Vous souhaitez partager votre expérience personnelle dans l'élaboration d'un schéma de modernisation ou de réparation de lignes électriques dans un appartement? Vous avez des questions ou des suggestions utiles? Veuillez écrire des commentaires dans le bloc ci-dessous.

Je recommanderais non seulement dans les maisons privées de porter une attention particulière à la création de lignes avec différentes charges, mais aussi de le faire dans les appartements. Le fait est que maintenant, en plus des appareils ménagers conventionnels, beaucoup utilisent également des chauffe-eau électriques supplémentaires, dont le câblage ordinaire échouera rapidement. Même si un tel équipement n'est pas utilisé actuellement, il est préférable de le prévoir à l'avenir.
Il y a trois mois, nous sommes entrés dans une nouvelle odnushka. Dans la toute première semaine, nous avons rencontré un tel problème - la salle de bain est coupée si une machine à laver et, par exemple, un sèche-cheveux fonctionnent. Du coup, moi-même je n'ai pas osé démonter, ils ont appelé un électricien. Ils ont fait une sélection normale pour la salle de bain. Pourquoi en même temps la cuisine avec un tas d'appareils n'était pas coupée - ce n'est pas clair, apparemment ils l'ont monté comme il se doit. Dans la salle de bain, la lampe a également grillé très souvent.
Il était nécessaire de mettre la machine automatique sur la salle de bain plus fortement, car une baignoire a été coupée, puis la «ligne dédiée», et c'est ainsi, il suffit de mettre une machine automatique faible.
Bonjour, Alexander.
Vous n'avez pas fourni les détails du circuit, je suppose donc que la cuisine était alimentée en électricité par une ligne spéciale et que les installateurs ont correctement sélectionné la protection - le courant nominal du disjoncteur est implicite.Cette isolation du réseau électrique de la cuisine est prévue au paragraphe 3.26 de l'instruction n ° I 1.00-12, qui réglemente l'installation du câblage électrique.
L'alimentation électrique de la salle de bain a contourné les documents réglementaires - cela ne s'applique qu'au circuit d'alimentation électrique des équipements électriques. En d'autres termes, une ligne dédiée n'est pas requise. Cependant, le SP 256.1325800.2016, qui établit les règles de conception des appartements, nécessite de protéger la ligne RCD 30 mA de la salle de bain s'il y a des prises dans la pièce. Sous le RCD, il est logique de poser la ligne sélectionnée. Une capture d'écran combinée des paragraphes mentionnés des documents - ci-joint.
La salle de bain a été détruite, je pense, par une machine mal choisie. La machine à laver pourrait «brûler» l'ampoule, déformant la tension sinusoïdale avec des harmoniques.
Avec un tel événement, il y a beaucoup d'options et sans connaissance appropriée, ne rien faire par vous-même. Pour des raisons:
1. Machine mal sélectionnée (moins d'argent que nécessaire).
2. Le disjoncteur RCD (disjoncteur à perte de courant) n'est pas correctement sélectionné.
3. Un dysfonctionnement de l'un des appareils (le courant pourrait aller).
4. Câblage non authentique (il pourrait y avoir une perte dans les fils).
Dans de tels cas, il est nécessaire de vérifier, en commençant par les moyens de protection utilisés, une machine automatique ordinaire, un disjoncteur différentiel ou un disjoncteur automatique différentiel (à ne pas confondre avec un disjoncteur différentiel) et en procédant de la sorte, vérifier plus loin. En règle générale, une ligne suffit pour une salle de bain - lumière, lave-linge (charge temporaire), prises de courant (charge temporaire).
Ce n'était pas nécessaire, Roman. Le lavage doit aller dans une ligne séparée.
Guidé par vos recommandations et à l'aide de votre photo, j'ai essayé de dresser mon schéma d'un appartement d'une pièce. Pouvez-vous commenter mes erreurs et comment simplifier le schéma tout en maintenant une sécurité acceptable.