Disposition de la lampe LED: périphérique de pilote simple
Les sources de lumière LED gagnent rapidement en popularité et évincent les lampes à incandescence non économiques et les équivalents fluorescents dangereux. Ils consomment efficacement de l'énergie, servent longtemps, et certains d'entre eux sont sujets à réparation après une défaillance.
Pour remplacer ou réparer correctement un élément cassé, vous aurez besoin d'un circuit de lampe à LED et d'une connaissance des caractéristiques structurelles. Et nous avons examiné ces informations en détail dans notre article, en faisant attention aux variétés de lampes et à leur conception. Nous avons également donné un bref aperçu de l'appareil des modèles à LED les plus populaires de fabricants bien connus.
Le contenu de l'article:
Comment est disposée la lampe LED?
Une connaissance approfondie de la conception du luminaire à LED ne peut être requise que dans un cas - s'il est nécessaire de réparer ou d'améliorer la source de lumière.
Les artisans de la maison, ayant un ensemble d'éléments en main, peuvent assembler la lampe vous-même sur les LED, mais un débutant ne peut pas se le permettre.

Mais, après avoir étudié le circuit et ayant des compétences de base dans le travail avec l'électronique, même un novice sera en mesure de démonter la lampe, de remplacer les pièces cassées, de restaurer la fonctionnalité de l'appareil. Pour des instructions détaillées sur le dépannage et la réparation de votre lampe LED vous-même, veuillez vous rendre sur ce lien.
La réparation d'une lampe LED est-elle logique? Bien sûr. Contrairement aux analogues avec un filament incandescent à 10 roubles chacun, les appareils à LED sont chers.
Supposons qu'une «poire» GAUSS coûte environ 80 roubles et une meilleure alternative à OSRAM est de 120 roubles. Le remplacement d'un condensateur, d'une résistance ou d'une diode coûtera moins cher et la durée de vie de la lampe peut être prolongée par un remplacement rapide.
Il existe de nombreuses modifications des lampes LED: bougies, poires, boules, spots, capsules, rubans, etc. Ils diffèrent par leur forme, leur taille et leur design. Pour voir clairement la différence avec une lampe à incandescence, considérons un modèle courant en forme de poire.

Si vous vous distrayez de la forme habituelle, vous ne remarquerez qu'un seul élément familier - casquette. La gamme de taille des socles est restée la même, ils s'adaptent donc aux cartouches traditionnelles et ne nécessitent pas de changement du système électrique. Mais la similitude s'arrête ici: l'agencement interne des appareils LED est beaucoup plus compliqué que celui des lampes à incandescence.
Les lampes LED ne sont pas conçues pour fonctionner directement à partir d'un réseau 220 V, donc un pilote est inclus à l'intérieur de l'appareil, qui est également une unité d'alimentation et de contrôle. Il se compose de nombreux petits éléments dont la tâche principale est de rectifier le courant et de réduire la tension.
Variétés de schémas et leurs caractéristiques
Pour créer la tension optimale pour que l'appareil fonctionne sur des diodes, chauffeur collectés sur la base d'un circuit à condensateur ou transformateur abaisseur. La première option est moins chère, la seconde est utilisée pour équiper des lampes puissantes.
Il existe une troisième variété - les circuits onduleurs qui mettent en œuvre soit pour l'assemblage de lampes à intensité variable, soit pour les appareils avec un grand nombre de diodes.
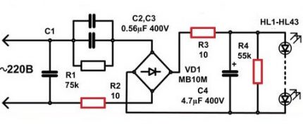
Option # 1 - avec condensateurs pour réduire la tension
Prenons un exemple impliquant un condensateur, car de tels circuits sont courants dans les lampes domestiques.

Le condensateur C1 protège contre les interférences électriques et C4 atténue les ondulations. Au moment de la fourniture de courant, deux résistances - R2 et R3 - le limitent et protègent simultanément contre les courts-circuits, et l'élément VD1 convertit une tension alternative.
Lorsque l'alimentation en courant s'arrête, le condensateur est déchargé à l'aide de la résistance R4. Soit dit en passant, R2, R3 et R4 ne sont pas utilisés par tous les fabricants de produits LED.
Pour vérification des condensateurs utilisent assez souvent un multimètre.
Inconvénients du circuit avec condensateurs:
- Épuisement possible des diodes, car la stabilité de l'offre actuelle n'est pas observée. La tension à la charge dépend entièrement de la tension d'alimentation.
- Pas d'isolement galvaniqueil existe donc un risque de choc électrique. Lors du démontage des lampes, il n'est pas recommandé de toucher les pièces sous tension car elles sont en phase.
- Il est presque impossible d'atteindre des courants lumineux élevés, car cela nécessitera une augmentation de la capacité des condensateurs.
Cependant, il existe également de nombreux avantages, c'est grâce à eux que les condensateurs restent populaires. Les avantages sont la facilité de montage, une large gamme de tensions de sortie et un faible coût.
Vous pouvez expérimenter en toute sécurité avec l'auto-production, d'autant plus que certains détails se trouvent dans les anciens récepteurs ou téléviseurs.
Option # 2 - avec un pilote d'impulsion
Contrairement à un pilote linéaire avec un condensateur, un pilote d'impulsions protège efficacement les LED des surtensions et du bruit dans le réseau.
Un exemple d'un appareil à impulsions est le modèle électronique populaire CPC9909. Examinons plus en détail ses caractéristiques. L'efficacité de son utilisation atteint 98% - un indicateur auquel on peut vraiment parler d'économie d'énergie et d'économies.

L'appareil peut être alimenté directement à partir de la haute tension - jusqu'à 550 V, car le pilote est équipé d'un stabilisateur intégré. Grâce au même stabilisateur, le circuit est devenu plus facile, et le coût est moindre.

La puce est utilisée avec succès pour le développement de réseaux électriques d'éclairage de secours et de secours, car elle convient aux circuits de convertisseur élévateur.
À domicile, sur la base du CPC9909, ils assemblent le plus souvent des luminaires à batterie ou des drivers d'une puissance n'excédant pas 25 V.
Option # 3 - avec un pilote dimmable
Le réglage de la luminosité de la lueur des appareils d'éclairage vous permet de régler le niveau d'éclairage souhaité dans la pièce. Ceci est pratique lors de la création de zones séparées, de la réduction de la luminosité de la lumière pendant la journée ou pour mettre en valeur les éléments intérieurs.
En utilisant gradateur l'utilisation de l'électricité devient plus rationnelle et la durée de vie de l'appareil augmente.

Il existe deux types de pilotes dimmables, chacun ayant ses propres avantages. Le premier travail avec le contrôle PWM.
Ils sont installés entre la lampe et l'alimentation. L'énergie est fournie sous forme d'impulsions de différentes durées. Un exemple d'utilisation d'un pilote avec contrôle PWM est une ligne rampante.

Les pilotes dimmables du second type agissent directement sur la source d'alimentation et sont utilisés pour les appareils à courant stabilisé.
Lors du réglage du courant, un changement dans la nuance de la lueur peut se produire: diodes blanches, lorsque le courant diminue, une lumière légèrement jaune émet, et lorsque le courant augmente, bleu.
Bref examen et test des lampes LED populaires
Bien que les principes de construction des circuits de commande des différents dispositifs d'éclairage soient similaires, il existe des différences entre eux à la fois dans la séquence des éléments de connexion et dans leur choix.
Considérez le schéma de 4 lampes, qui sont vendues dans le domaine public. Si vous le souhaitez, ils peuvent être réparés de leurs propres mains.
Si vous avez de l'expérience avec les contrôleurs, vous pouvez remplacer les éléments de circuit, les ressouder et les améliorer légèrement.
Cependant, un travail minutieux et des efforts pour trouver des éléments ne sont pas toujours justifiés - il est plus facile d'acheter un nouvel appareil d'éclairage.
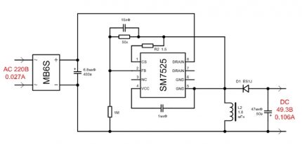
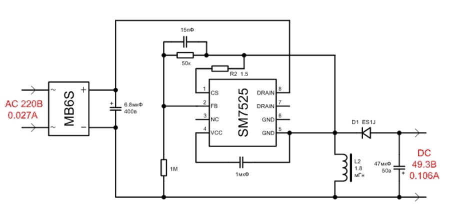
Option # 1 - Lampe LED BBK P653F
La marque BBK a deux modifications très similaires: la lampe P653F ne diffère du modèle P654F que par la conception de l'unité émettrice. Par conséquent, à la fois le circuit de commande et la conception du dispositif dans son ensemble dans le deuxième modèle sont construits selon les principes du premier dispositif.

La conception est facile à détecter les défauts. Par exemple, l'emplacement d'installation du contrôleur: en partie dans le radiateur, en l'absence d'isolation, en partie dans la base.L'assemblage sur la puce SM7525 produit 49,3 V.
Option # 2 - Lampe LED Ecola 7w
Le radiateur est en aluminium, la base est en polymère gris résistant à la chaleur. Sur une carte de circuit imprimé d'une épaisseur d'un demi-millimètre, 14 diodes sont connectées en série.
Entre le radiateur et le panneau, il y a une couche de pâte conductrice de chaleur. La base est fixée avec des vis.

La carte est complètement placée à l'intérieur de la base et connectée par des fils raccourcis. Un court-circuit est impossible, car il y a du plastique autour - un matériau isolant. Le résultat à la sortie du contrôleur est de 81 V.
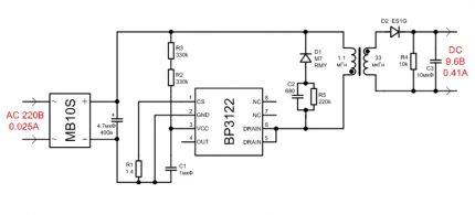
Option # 3 - Lampe pliable Ecola 6w GU5.3
Grâce à la conception pliable, vous pouvez réparer ou améliorer indépendamment le pilote de périphérique.
Cependant, l'apparence et la conception disgracieuses de l'appareil gâchent l'impression. Le radiateur global alourdit le poids, par conséquent, lors de la fixation de la lampe sur la cartouche, une fixation supplémentaire est recommandée.

L'inconvénient de ce schéma est la présence de pulsations notables du flux lumineux et d'un degré élevé d'interférences radio, ce qui affectera certainement la durée de vie de l'appareil. La base du contrôleur est la puce BP3122, l'indicateur de sortie est de 9,6 V.
Plus d'informations sur les ampoules LED de marque Ecola que nous avons examinées dans notre autre article.
Option # 4 - Lampe Jazzway 7.5w GU10
Les éléments externes de la lampe se détachent facilement, de sorte que le contrôleur peut être atteint assez rapidement en dévissant deux paires de vis. Le verre de protection est maintenu sur les loquets. 17 diodes avec communication série sont fixées sur la carte.
Cependant, le contrôleur lui-même, situé dans la base, est généreusement inondé d'un composé, et les fils sont enfoncés dans les bornes. Pour les libérer, vous devez utiliser une perceuse ou appliquer un câblage.

Les interférences radio ne sont pas observées - et tout cela en raison de l'absence d'un contrôleur d'impulsions, mais à une fréquence de 100 Hz, des pulsations lumineuses notables sont observées, atteignant jusqu'à 80% de la valeur maximale.
Le résultat du contrôleur est de 100 V à la sortie, mais selon une évaluation générale, la lampe est plus susceptible d'être un appareil faible. Son coût est clairement hors de prix et équivalent au coût des marques caractérisées par une qualité de produit stable.
Autres caractéristiques et caractéristiques des lampes de ce fabricant, nous avons apporté article suivant.
Conclusions et vidéo utile sur le sujet
Vous pouvez découvrir comment les pilotes pour les LED sont organisés, quelles sont leurs caractéristiques et leurs fonctions dans les vidéos ci-dessous.
Analyse du circuit de la lampe LED MR-16:
Schéma de pilote pour l'auto-assemblage de lampes avec une puissance jusqu'à 15W:
Comment le pilote FT833A ressemble et agit:
Articles faits maison à portée de main:
Désormais, sur les sites Internet commerciaux, vous pouvez acheter des kits et des éléments individuels pour assembler des appareils d'éclairage de différentes capacités.
Si vous le souhaitez, vous pouvez réparer une lampe LED défectueuse ou en modifier une nouvelle pour obtenir le meilleur résultat. Lors de l'achat, nous vous recommandons de vérifier attentivement les caractéristiques et la conformité des pièces.
Vous avez des questions après avoir lu le matériel ci-dessus? Ou souhaitez-vous ajouter des informations précieuses et d'autres schémas d'ampoules basés sur votre expérience personnelle dans la réparation des lampes à LED? Écrivez vos recommandations, ajoutez des photos et des diagrammes, posez des questions dans la section des commentaires ci-dessous.

Lorsque les prix de l'électricité ont commencé à augmenter, j'ai remplacé toutes les lampes de l'appartement par des LED. Plusieurs pièces ont échoué, mais je ne savais pas qu'elles pouvaient être réparées. Ayant pris connaissance des informations que vous proposez, j'ai essayé de les réparer. J'ai tout fait progressivement, comme il est écrit ici, et j'ai réussi à restaurer deux lampes LED, en même temps j'ai économisé un peu d'argent sur l'achat de nouveaux appareils.
Peu importe comment les prix augmentent, la santé est plus chère. Que G., qui est maintenant vendu en magasin, il vaut mieux ne pas l'utiliser dans la maison. L'indice de rendu des couleurs est généralement inférieur à 80. C'est pour la plèbe. En dernier recours: les lampes à LED ne nuiront pas à la vision lorsqu'elles sont utilisées en conjonction avec plusieurs lampes à incandescence ordinaires dans un lustre.