Régulateur de tension puissant à faire soi-même: schémas électriques + instructions de montage pas à pas
La fabrication de stabilisateurs de tension faits maison est une pratique assez courante. Cependant, pour la plupart, des circuits électroniques de stabilisation sont créés qui sont conçus pour des tensions de sortie relativement faibles (5-36 volts) et une puissance relativement faible. Les appareils sont utilisés dans le cadre de l'équipement ménager, rien de plus.
Nous vous expliquerons comment réaliser vous-même un puissant régulateur de tension. Dans notre article proposé, nous décrivons le processus de fabrication d'un appareil pour travailler avec une tension de réseau de 220 volts. Sur la base de nos conseils, vous pouvez facilement gérer vous-même l'assemblage.
Le contenu de l'article:
Stabilisation de la tension d'un réseau domestique
La volonté de fournir une tension stabilisée du réseau domestique est un phénomène évident. Cette approche garantit la sécurité des équipements d'exploitation, souvent coûteux, constamment nécessaires au foyer. Et en général, le facteur de stabilisation est la clé d'une sécurité accrue du fonctionnement des réseaux électriques.
À des fins domestiques, ils acquièrent le plus souvent stabilisateur de chaudière à gazdont l'automatisation nécessite une connexion électrique, pour le réfrigérateur, équipement de pompage, systèmes split et consommateurs similaires.

Il existe de nombreuses façons de résoudre ce problème, dont la plus simple consiste à acheter un puissant régulateur de tension fabriqué de manière industrielle.
Des offres stabilisateurs de tension sur le marché commercial beaucoup. Cependant, les opportunités d'acquisition sont souvent limitées par le coût des appareils ou d'autres points.En conséquence, une alternative à l'achat est l'assemblage d'un stabilisateur de tension avec vos propres mains à partir des composants électroniques disponibles.
À condition que vous ayez les compétences et les connaissances appropriées en matière d'installation électrique, de théorie de l'ingénierie électrique (électronique), de circuits de câblage et d'éléments de soudure, un stabilisateur de tension fait maison peut être mis en œuvre et appliqué avec succès dans la pratique. Il y a de tels exemples.

Solutions de stabilisation du circuit d'alimentation 220V
Compte tenu des solutions de circuit possibles pour la stabilisation de la tension en tenant compte d'une puissance relativement élevée (au moins 1-2 kW), il convient de garder à l'esprit la variété des technologies.
Il existe plusieurs solutions de circuits qui déterminent les capacités technologiques des appareils:
- ferrorésonance;
- servocommandé;
- électronique;
- onduleur.
L'option à choisir dépend de vos préférences, des matériaux disponibles pour l'assemblage et des compétences pour travailler avec des équipements électriques.
Option # 1 - Schéma de ferrorésonance
Pour l'auto-fabrication, la version la plus simple du circuit est le premier élément de la liste - un circuit ferrorésonnant. Il fonctionne en utilisant l'effet de la résonance magnétique.

La conception d'un stabilisateur ferrorésonant suffisamment puissant ne peut être assemblée que sur trois éléments:
- Accélérateur 1.
- Accélérateur 2.
- Condensateur.
Cependant, la simplicité dans ce mode de réalisation s'accompagne de nombreux inconvénients. La conception d'un stabilisateur puissant, assemblé selon le circuit ferrorésonant, s'avère massive, encombrante et lourde.
Option 2 - autotransformateur ou servocommande
En fait, il s'agit d'un schéma où le principe d'un autotransformateur est utilisé. La transformation de tension s'effectue automatiquement en contrôlant le rhéostat dont le curseur déplace le servo.
À son tour, le servo-variateur est commandé par un signal reçu, par exemple, d'un capteur de niveau de tension.

À peu près de la même manière qu'un dispositif de type relais fonctionne, la seule différence étant que le rapport de transformation change, si nécessaire, en connectant ou déconnectant les enroulements correspondants à l'aide d'un relais.
Les schémas de ce type semblent déjà plus compliqués sur le plan technique, mais en même temps, ils ne fournissent pas une linéarité suffisante du changement de tension. Le montage manuel du relais ou sur un servo variateur est autorisé. Cependant, il est plus sage de choisir une option électronique. Le coût de l'effort et de l'argent est presque le même.
Option # 3 - circuit électronique
Assembler un stabilisateur puissant selon le schéma de contrôle électronique avec un vaste assortiment de composants radio à vendre devient tout à fait possible. En règle générale, ces circuits sont assemblés sur des composants électroniques - triacs (thyristors, transistors).
Un certain nombre de circuits stabilisateurs de tension ont également été développés, où des transistors à effet de champ de puissance sont utilisés comme touches.

Il est assez difficile de fabriquer un appareil puissant entièrement contrôlé électroniquement par un non-spécialiste, mieux acheter un appareil fini. À cet égard, l'expérience et les connaissances dans le domaine de l'électrotechnique sont indispensables.
En production indépendante, il est conseillé d'envisager cette option s'il existe un fort désir de construire un stabilisateur, ainsi que l'expérience accumulée d'un ingénieur en électronique. Plus loin dans l'article, nous considérerons une conception de conception électronique adaptée à la fabrication de bricolage.
Instructions de montage détaillées
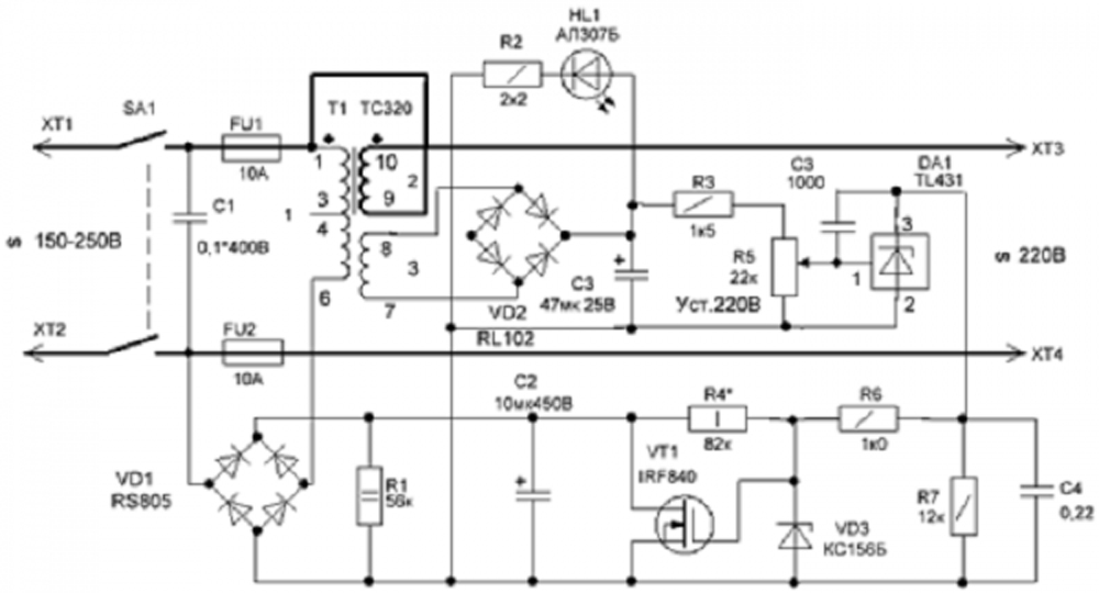
Considéré comme une fabrication indépendante, le circuit est plus probablement une option hybride, car il implique l'utilisation d'un transformateur de puissance en conjonction avec l'électronique. Le transformateur dans ce cas est utilisé parmi ceux qui ont été installés dans des téléviseurs d'anciens modèles.

Certes, dans les récepteurs de télévision, en règle générale, des transformateurs TS-180 ont été installés, tandis qu'un stabilisateur nécessite au moins TS-320 pour fournir une charge de sortie allant jusqu'à 2 kW.
Étape # 1 - Faire le corps du stabilisateur
Toute boîte appropriée à base d'un matériau isolant tel que plastique, textolite, etc. Le critère principal est la suffisance d'espace pour le placement d'un transformateur de puissance, d'une carte électronique et d'autres composants.
De plus, le boîtier peut être en feuille de fibre de verre en collant des feuilles individuelles à l'aide de coins ou autrement.

Le boîtier stabilisateur doit être équipé de rainures pour l'installation de l'interrupteur, des interfaces d'entrée et de sortie, ainsi que d'autres accessoires fournis par le circuit comme éléments de commande ou de commutation.
Sous le boîtier fabriqué, vous avez besoin d'une plaque de base, sur laquelle la carte électronique «reposera» et le transformateur sera fixé. La plaque peut être en aluminium, mais des isolateurs doivent être fournis pour le montage de la carte électronique.
Étape # 2 - Faire un circuit imprimé
Ici, vous devrez d'abord concevoir une disposition pour le placement et le faisceau de toutes les pièces électroniques selon le schéma de circuit, à l'exception du transformateur. Ensuite, une feuille de textolite déjoué est marquée sur la mise en page et la trace créée est dessinée (imprimée) sur le côté de la feuille.
Ensuite, la carte est gravée à l'aide de la solution appropriée (pour les ingénieurs en électronique, la méthode de gravure des cartes doit être familière).

La copie imprimée du câblage ainsi obtenu est nettoyée, étamée et tous les composants radio du circuit sont assemblés, puis soudés. C'est ainsi que la carte électronique d'un puissant régulateur de tension est fabriquée.
En principe, vous pouvez utiliser des services tiers pour graver des cartes de circuits imprimés. Ce service est assez abordable et la qualité de fabrication de la «chevalière» est nettement supérieure à celle de la version domestique.
Étape # 3 - Assemblage du stabilisateur de tension
Une carte équipée de composants radio est préparée pour le câblage externe. En particulier, des lignes de communication externes (conducteurs) avec d'autres éléments, tels qu'un transformateur, un interrupteur, des interfaces, etc., sont sorties de la carte.
Un transformateur est installé sur la plaque de base du boîtier, le circuit de la carte électronique est connecté au transformateur, la carte est fixée sur les isolateurs.

Il ne reste plus qu'à connecter des éléments externes montés sur le boîtier au circuit, installer le transistor à clé sur le radiateur, après quoi la structure électronique assemblée est fermée par le boîtier. Le régulateur de tension est prêt. Vous pouvez commencer à configurer avec d'autres tests.
Le principe de fonctionnement et de test maison
L'élément de régulation du circuit électronique de stabilisation est un transistor à effet de champ puissant de type IRF840. La tension de traitement (220-250V) passe à travers l'enroulement primaire du transformateur de puissance, est redressée par le pont de diodes VD1 et entre dans le drain du transistor IRF840. La source du même composant est connectée au potentiel négatif du pont de diodes.

La partie du circuit, qui comprend l'un des deux enroulements secondaires du transformateur, est constituée d'un redresseur à diode (VD2), d'un potentiomètre (R5) et d'autres éléments du contrôleur électronique. Cette partie du circuit génère un signal de commande, qui est envoyé à la grille du transistor à effet de champ IRF840.
En cas d'augmentation de la tension d'alimentation, le signal de commande diminue la tension de grille du transistor à effet de champ, ce qui conduit à la fermeture de la clé. En conséquence, au niveau des contacts de connexion de charge (XT3, XT4), une éventuelle augmentation de tension est limitée. L'option inverse est un circuit en cas de diminution de la tension secteur.
La configuration de l'appareil n'est pas particulièrement difficile. Ici, vous aurez besoin d'une lampe à incandescence classique (200-250 W), qui doit être connectée aux bornes de sortie de l'appareil (X3, X4). De plus, en faisant tourner le potentiomètre (R5), la tension aux bornes marquées est portée au niveau de 220-225 volts.
Éteignez le stabilisateur, éteignez la lampe à incandescence et allumez l'appareil déjà à pleine charge (pas plus de 2 kW).
Après 15-20 minutes de fonctionnement, l'appareil est à nouveau éteint et la température du radiateur du transistor à clé (IRF840) est surveillée. Si le chauffage du radiateur est important (plus de 75 °), vous devez choisir un radiateur à dissipateur thermique plus puissant.
Si le processus de fabrication du stabilisateur vous semblait trop compliqué et irrationnel d'un point de vue pratique, vous pouvez trouver et acheter sans problème un appareil fabriqué en usine. Règles et critères choisir un stabilisateur pour 220 V sont donnés dans notre article recommandé.
Conclusions et vidéo utile sur le sujet
La vidéo ci-dessous présente l'une des conceptions de stabilisateurs maison possibles.
En principe, vous pouvez prendre note de cette version de l'appareil de stabilisation improvisé:
L'assemblage d'un bloc qui stabilise la tension du secteur de vos propres mains est possible. Ceci est confirmé par de nombreux exemples où des radio-amateurs peu expérimentés développent (ou utilisent l'existant) avec succès, préparent et assemblent un circuit électronique.
Les difficultés d'achat de pièces pour la fabrication d'un stabilisateur maison ne sont généralement pas notées. Le coût de production est faible et porte naturellement ses fruits lors de la mise en service du stabilisateur.
Veuillez laisser des commentaires, poser des questions, publier des photos sur le sujet de l'article dans le bloc ci-dessous. Dites-nous comment assembler un régulateur de tension de vos propres mains. Partagez des informations utiles qui peuvent être utiles pour les débutants visitant le génie électrique.

Concernant le transformateur utilisé dans le stabilisateur. Trouver un TC-320 n'est pas si facile; des spécimens moins puissants sont plus souvent trouvés. Mais vous pouvez combiner plusieurs transformateurs moins puissants à cet effet, par exemple, TS-180, TS-200 ou autres. Important - les transformateurs doivent être du même type, avec des paramètres très proches. Oui, l'appareil ajoutera un peu de taille, mais il y aura une marge de puissance.
Bonjour, Gleb.
Si vous recherchez exactement le TS-320, utilisé dans les anciens téléviseurs, il y aura des difficultés. Certes, la gamme de modèles d'appareils monophasés secs n'est pas limitée à ces modèles. Par exemple, Promelectrica produit des analogues OSM-1 - une ligne électrique - 0,063 ~ 4 kW. Soit dit en passant, l'analogue du TS-320 implémente Elementavia, promettant de livrer partout dans le monde.
Concernant l'unification des moins puissants - c'est ce qu'on appelle le "fonctionnement parallèle des transformateurs" - ici, bien sûr, il est plus facile d'acheter, mais plus difficile à choisir. Le "magasin" ne s'occupe pas de telles choses. Permettez-moi de vous rappeler, parmi les caractéristiques techniques coïncidentes du PUE 2.1.19 régule:
- la coïncidence des groupes de connexions des enroulements;
- rapport de puissance ≤ 1: 3;
- ciseaux de taux de transformation ≤ "+/- 0,5%";
- augmentation de la tension de court-circuit ≤ "+/- 10%";
- phasage.
Pour notre option, il est essentiel que les conditions sur 2, 3, 4 points soient respectées. C'est suffisant pour enterrer votre idée. La puissance du stock, je le note, sera limitée par la "bande passante" du transformateur le moins puissant.
Et où sont les données d'enroulement du transformateur? Diamètre du fil?
Le circuit NE FONCTIONNE PAS! Polevik se bloque - 5 pièces. Il me semble que le stratagème est une arnaque! L'enroulement primaire du transformateur est une charge inductive. L'homme de terrain dans ce circuit ne peut pas fonctionner du tout de charge inductive. Encore une fois, c'est une arnaque! Prouvez que ce n'est pas le cas.
Bonjour Il ne peut donc pas être divisé par le condensateur C1 dans le circuit. Alors, appelez-le d'abord sur votre invention.
Si divisé par le condensateur C1, alors une erreur dans le schéma de circuit.
Ce point ne devrait pas l'être.
Il me semble qu'un élément de puissance est préférable d'utiliser des relais statiques sur simstor. Je travaille sans problème depuis plusieurs années. Je fais des schémas sur arduino plus 155 id3 pour la gestion. Prix du sou.
Il a composé le programme lui-même. L'autotransformateur a commandé 10 kW, 14 étapes. Le faisceau est standard, une machine industrielle de type B à 45A, deux voltmètres de la Chine à l'entrée et à la sortie, et un ampèremètre au panneau avec la fonction de protection contre les courts-circuits et les surcharges + un puissant interrupteur de dérivation. Les relais statiques sont montés sur un radiateur. Seulement 14 pièces.
Dans le circuit, l'erreur est dans la commutation du pont de diodes vd2, la sortie négative n'est connectée nulle part, mais doit être connectée au moins vd1. Le condensateur et la pointe n'ont rien à voir avec cela.