Bouclage d'un gazoduc: ses fonctions et caractéristiques de l'aménagement d'un gazoduc
Tous les gazoducs sont construits en tenant compte de la consommation de carburant bleu par tous les consommateurs disponibles. Mais pendant le fonctionnement, la quantité de gaz utilisée augmente souvent et une fois que la capacité disponible pour son transport devient faible.
Par conséquent, les propriétaires du gazoduc doivent chercher une issue, et l'une des options pourrait être un bouclage du gazoduc. Aujourd'hui, les experts et autres parties intéressées se tournent de plus en plus.
Voyons ce qu'est ce processus et comment le mettre en pratique.
Le contenu de l'article:
Qu'est-ce que le bouclage?
Le nom du processus de bouclage vient du mot anglais "looping", qui en traduction signifie "looping". Et c'est le nom exact du processus du même nom. Puisqu'il pose une nouvelle section du gazoduc, d'ailleurs, parallèle à la ligne principale.
Une telle branche fait toujours partie d'un système existant et son début est barre latérale. Et là où, dans la conception, il n'est pas nécessaire de partager les flux de gaz, la boucle se ferme.

Le bouclage des gazoducs permet de résoudre deux problèmes principaux, parmi lesquels une augmentation de la capacité disponible de la ligne principale ou une diminution des pertes de charge lors du transport de gaz.
Tout d'abord, cela s'applique aux conduites à haute pression, car c'est en elles que se créent les conditions les plus instables, conduisant à une diminution de l'efficacité. Et, par conséquent, aux pertes financières.
Mais la stabilisation de la pression est possible dans tous les autres types de réseaux, c'est-à-dire le transport de gaz à moyenne ou basse pression. Puisqu'un tuyau parallèle aide à réduire la pression au début du chemin et à l'augmenter considérablement à la fin.
Avec l'aide du bouclage, les spécialistes sont en mesure de résoudre un certain nombre de problèmes, notamment les suivants:
- Utilisation d'une ligne supplémentaire lors des réparations principales.
- L'utilisation d'une telle artère pour changer la configuration de la principale. Par exemple, alors que le gaz circulera le long d'une branche parallèle, la position des stations de pression peut être ajustée sur la principale, ce qui contribuera à l'avenir à un fonctionnement plus efficace du système.
Un avantage important de cette conception est la possibilité de l'utiliser comme ligne principale pour le transport de gaz. Cela aide dans les plus brefs délais à obtenir le résultat souhaité et à économiser de l'argent sur l'aménagement d'un nouveau gazoduc.

Cette méthode est connue depuis longtemps, mais le pic d'utilisation est à ce moment. Cela se produit parce que le système de gaz dans le territoire post-soviétique a été formé il y a longtemps (1975-1990), et maintenant il est en cours de finalisation et d'amélioration pour répondre aux besoins modernes.
De ce qui précède, nous pouvons conclure qu'aujourd'hui le bouclage est activement utilisé pour plusieurs raisons, notamment:
- construction par étapes - au départ, tous les gazoducs sont construits en tenant compte des besoins existants, puis, si nécessaire, le débit augmente;
- le manque de fonds propres ou d'investissements pour la construction de nouveaux réseaux - cela est dû à une diminution de la demande de gaz et, par conséquent, à une baisse de l'intérêt pour l'industrie des créanciers, des investisseurs et même des consommateurs ordinaires.
Les informations indiquées indiquent que le bouclage peut être une option moins coûteuse que la construction d'un nouveau gazoduc à part entière.
Subtilités d'arrangement et d'application
La conception du pipeline parallèle est presque identique à la ligne principale. Compte tenu de cela, le bouclage peut être utilisé dans les mêmes conditions que le gazoduc principal, c'est-à-dire dans presque tous les cas.
Quand cette méthode est-elle utilisée?
Mais vous devez savoir que l'option présentée pour augmenter la productivité n'est qu'une des nombreuses méthodes concurrentes.
Parmi eux se distinguent tels que l'insertion de tuyaux d'un plus grand diamètre, une augmentation de la puissance des stations équipées de matériel de pompage.

De plus, le bouclage peut faire partie d'une combinaison de déchargement de la ligne principale. Par exemple, cette option consiste à utiliser des lignes parallèles conjointement avec l'augmentation de la puissance des stations de pompage.
Les documents directeurs vous permettent d'utiliser plusieurs boucles dans une même zone. Le diamètre des tuyaux peut être différent, mais si leur taille maximale n'est pas suffisante pour transporter du gaz, des produits de même taille sont généralement utilisés dans des branches différentes, ce qui garantit la même vitesse de déplacement du carburant.
Ce qui ne peut être réalisé en utilisant divers tuyaux, et cela conduit au fait que certaines sections du pipeline s'usent plus rapidement. Bien que ces informations soient pour la plupart pertinentes pour gazoducsoù la pression est toujours aussi élevée que possible.

Le diamètre exact ne peut être réglé qu'avec calculs spéciauxsur laquelle la conception est effectuée, sur la base de documents d'orientation.
Le principe de fonctionnement de la boucle
Après le début de l'utilisation d'un pipeline parallèle, les volumes de carburant transportés sont réduits le long de la route principale.En conséquence, la résistance hydraulique, qui doit être surmontée, est réduite, ce qui entraîne une réduction significative des pertes de charge.
Par conséquent, à la même pression de gaz, il est possible de transporter de gros volumes de carburant bleu.
Une telle ligne supplémentaire sera effective dans n'importe quelle durée. Mais plus il est long, plus le résultat sera visible.
Quand puis-je utiliser le bouclage?
Comme mentionné ci-dessus, le bouclage est l'une des options concurrentes pour le déchargement d'un gazoduc. Par conséquent, son installation nécessite une justification technique et une comparaison avec d'autres méthodes.
C'est-à-dire qu'une ligne parallèle peut commencer à être construite après que son efficacité a été prouvée en comparaison avec l'insertion d'un tuyau plus grand, une augmentation de la capacité des stations de pompage ou une option combinée.
Vous devez également savoir que le bouclage est principalement utilisé pour décharger les gazoducs transportant quelque part du carburant bleu pour les gros consommateurs, qui sont les villes, les grandes entreprises et autres.

Pour les ménages et autres petits consommateurs, cette méthode est peu pertinente, car dans la plupart des cas, le gaz est fourni en quantités insuffisantes non pas à cause de la congestion des canalisations, mais dans le cas d'un calcul hydraulique mal effectué.
Même si le système fonctionne à la limite en raison du fait que le nombre de consommateurs (cuisinières à gaz, chauffe-eau) dans la maison a augmenté, la meilleure solution consiste généralement à installer des tuyaux plus gros pour la ligne principale, plutôt que d'utiliser une boucle.
Les raisons de la non-pertinence de cette méthode pour les pipelines de faible puissance sont les suivantes:
- Tout gazoduc avec boucle résoudra le problème auquel toute partie des structures devra faire face séparément.
- Chaque pipeline parallèle peut être mis en service après l'approbation du même projet, comme dans tous les autres cas. Autrement dit, il faudra autant de temps pour le créer que pour l'ordinaire, les coûts seront similaires, ce qui ne donne pas non plus d'avantage concurrentiel.
- Pour la construction du bouclage, les mêmes matériaux sont utilisés que pour la ligne principale, ce qui ne facilite pas encore la tâche.
- L'aspect esthétique d'un gazoduc avec boucle peut être pire que d'habitude, car plusieurs lignes, des supports plus massifs sont peu susceptibles de décorer un terrain personnel.
Au vu de tout ce qui a été dit, les représentants de Gorgaz peuvent facilement rejeter un projet de gazoduc avec un bouclage déraisonnable. Cela peut se produire car il sera difficile pour les spécialistes d'expliquer pourquoi une ligne complexe est nécessaire pour fournir aux petits consommateurs.

Par conséquent, même si une telle idée est née, alors dans les premières étapes de la création du projet souhaité, vous devez contacter les personnes responsables de votre gaz pour effectuer la coordination.
Quelques fonctionnalités d'installation
Étant donné que toute ligne parallèle est un gazoduc ordinaire, toutes les règles et réglementations applicables à ces structures lui sont applicables. En conséquence, après la création et l'approbation du projet, l'insertion habituelle d'un nouveau tuyau dans la ligne principale a lieu.
La seule caractéristique importante est la nécessité de bloquer le gazoduc existant de deux côtés. Pourquoi des vannes d'arrêt spéciales, des raccords pour la décompression et d'autres équipements peuvent se bloquer.
Normes d'aménagement d'un gazoduc
Les boucles sont soumises aux règles habituelles pour tous les gazoducs. Par conséquent, les travaux ne peuvent commencer qu'après l'approbation du projet concerné. Avoir le droit de produire des experts avec accès.
Tous les équipements, matériaux qui seront utilisés pour la construction doivent être vérifiés pour la présence de certificats appropriés, l'absence de dommages, d'autres défauts.
Lors de la réalisation de l'arrangement, les tuyaux en acier sont utilisés, plus précisément, leurs types individuels, soumis à un traitement anti-corrosion spécial, ainsi que leurs analogues de polyéthylène.

Le travail nécessaire est effectué par étapes, c'est-à-dire qu'une telle opération commence par la préparation du bouclage pour l'assemblage. Pour cela, des tranchées sont creusées, des supports sont installés, puis des vannes d'arrêt sont montées des deux côtés, des récepteurs sont équipés, sur lesquels des tuyaux d'une ligne parallèle sont soudés à l'étape suivante.
Pendant la construction, les personnes responsables sont tenues de contrôler un certain nombre de paramètres importants, notamment l'ajustement au fond de la tranchée, la distance entre les différentes communications - à la fois externes et liées à la conception du gazoduc lui-même. Les joints soudés ainsi que le revêtement anti-corrosion sont soumis à un contrôle spécial.
Une fois l'installation de la ligne parallèle terminée, des tests appropriés doivent être effectués. Avant de mener de telles opérations, les travaux préparatoires doivent être achevés.
Par exemple, la tranchée dans laquelle le bouclage est monté doit être saupoudrée d'une couche de terre. Mais il n'est pas nécessaire de le remplir complètement, car une telle procédure n'est effectuée qu'après avoir réussi le test d'aptitude à l'emploi.
Calculs de gazoducs
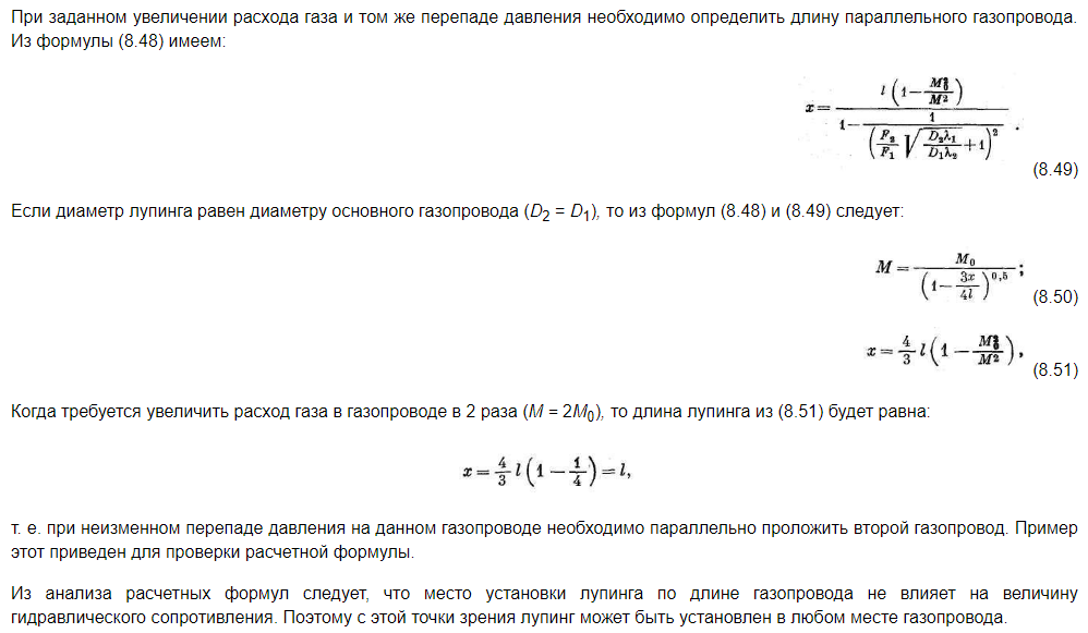
Les documents directeurs vous permettent de calculer le bouclage uniquement à l'aide de formules spéciales. Certains d'entre eux seront joints ci-dessous, mais on peut dire à l'avance que seuls les spécialistes peuvent faire des estimations.
Puisqu'un grand nombre de variables différentes sont utilisées lors de son exécution, ce qui rend la tâche difficile.

Autrement dit, une personne ou une organisation intéressée à développer un projet et à créer une boucle ne pourra pas économiser, même sur des calculs préliminaires.
Parce que contrairement à un certain nombre d'autres procédures similaires, par exemple le calcul hydraulique, une méthode informatique simple et abordable n'est pas utilisée. En conséquence, le concepteur doit disposer d'une offre suffisante de connaissances spécialisées.

Une fois le calcul terminé, il est recommandé de contacter gorgaz pour finaliser l'accord. Si cela n'est pas fait et que le projet est entièrement développé, cela peut entraîner des pertes financières importantes. Étant donné que l'une des nombreuses exigences des travailleurs du gaz peut ne pas être respectée.
Nous vous recommandons également de lire notre article sur la conception d'un système d'alimentation en gaz. Plus de détails - allez à le lien.
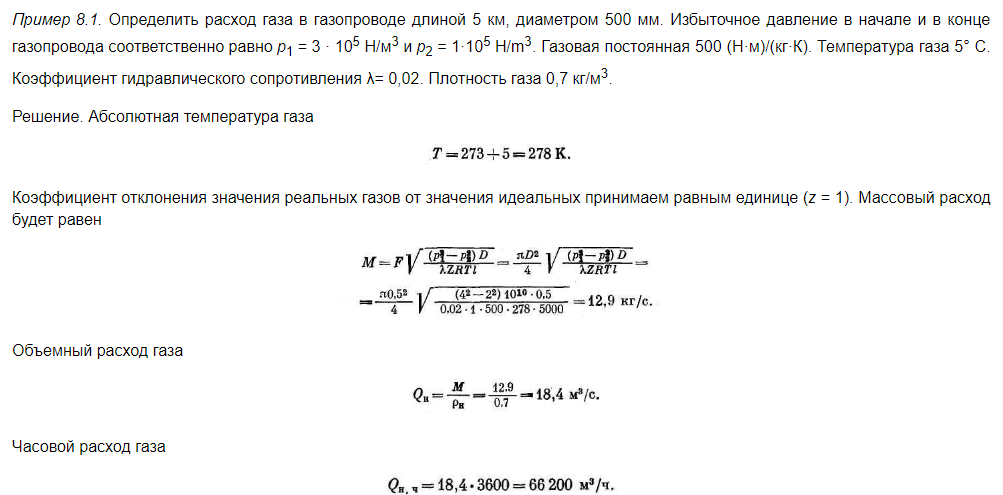
Exemple de calcul d'un gazoduc
Pour calculer la ligne parallèle du gazoduc, il est nécessaire de connaître un certain nombre de données initiales, notamment le débit volumétrique, le débit horaire du gaz, le coefficient de résistance du gaz, la température du carburant et quelques autres données. Toutes les informations nécessaires sont extraites d'un schéma pré-compilé.

La complexité de l'exemple de calcul indique en outre que des spécialistes doivent être engagés dans ce travail ou que les erreurs ne doivent pas être évitées. Ce qui entraînera une perte de temps, d'argent.
Pour plus de détails sur la façon de calculer le système de gazoduc, voir ce truc.
Un autre exemple de boucle
L'un des gazoducs à boucle les plus célèbres mis en service ces dernières années est la ligne parallèle de l'autoroute Pelyatka-Severo-Soleninskoye. Sa longueur est de 30 km, mais pour la construction il a fallu équiper un considérable 160 km de route.
De plus, il a fallu poser près de 90 km de câble. Les travaux ont été réalisés par plus d'un demi-millier de spécialistes qualifiés pendant six mois.
L'arrangement comprenait les étapes suivantes:
- l'installation de pieux, précédée de forages;
- installation suivie du soudage des structures porteuses;
- pose avec soudage des tuyaux en boucle eux-mêmes;
- contrôle qualité des joints soudés;
- balayages en boucle;
- tests suivis d'un lancement en mode test;
- traitement anti-corrosion de tous les éléments métalliques.
Les étapes sont répertoriées dans l'ordre. En conséquence, le bouclage spécifié permet de transporter du gaz aux consommateurs au moindre coût, et sans faute.
Selon les experts, l'effet économique de l'utilisation de cette conduite de 30 kilomètres sera de 6,5 milliards de roubles, et ce n'est que 2 ans après la mise en service de la ligne.
Conclusions et vidéo utile sur le sujet
Cette courte vidéo vous permet de mieux comprendre ce qu'est un gazoduc avec boucle:
Tout bouclage est en mesure de soulager la ligne principale, augmentant ainsi la quantité de carburant transporté aux consommateurs. De plus, sans augmentation des coûts. Dans le même temps, une canalisation parallèle n'est pas une panacée pour toutes sortes de cas.
Par conséquent, avant de développer un projet, vous devez vous assurer que cette option de déchargement du réseau est appropriée.
Vous avez encore des questions sur le sujet de l'article? Des défauts trouvés ou des informations précieuses que vous pouvez partager avec les visiteurs de notre site? Veuillez laisser vos commentaires dans le bloc sous l'article.
