Relais temporisé à faire soi-même: un aperçu de 3 options maison
Vous pouvez activer et désactiver les appareils électroménagers sans la présence et la participation de l'utilisateur. La plupart des modèles produits aujourd'hui sont équipés d'une minuterie pour le démarrage / arrêt automatique.
Que faire si je souhaite gérer de la même manière un équipement obsolète? Soyez patient, avec nos conseils et faites un relais temporel de vos propres mains - croyez-moi, ce produit fait maison peut être utilisé à la ferme.
Nous sommes prêts à vous aider à réaliser une idée intéressante et à tenter notre chance sur la voie de l'électrotechnique indépendante. Pour vous, nous avons trouvé et systématisé toutes les précieuses informations sur les options et méthodes de fabrication des relais. L'utilisation des informations fournies garantit une facilité de montage et un excellent fonctionnement de l'appareil.
Dans l'article proposé pour étude, les versions self-made de l'appareil testé en pratique sont examinées en détail. L'information est basée sur l'expérience de maîtres passionnés de génie électrique et d'exigences réglementaires.
Le contenu de l'article:
Portée d'une minuterie
L'homme a toujours cherché à lui faciliter la vie en introduisant divers appareils dans la vie quotidienne. Avec l'avènement de la technologie motrice, la question s'est posée de l'équiper d'une minuterie qui contrôlerait automatiquement cet équipement.
Allumé pendant un certain temps - et vous pouvez faire autre chose. Après une période définie, l'unité s'arrête. Mais pour une telle automatisation, un relais avec une fonction retardateur était nécessaire.
Un exemple classique de l'appareil en question est dans un relais dans une vieille machine à laver de style soviétique. Sur son corps, il y avait un stylo avec plusieurs divisions. Réglez le mode souhaité et le tambour tourne pendant 5 à 10 minutes, jusqu'à ce que la montre à l'intérieur atteigne zéro.

Aujourd'hui relais temporisé fixé dans diverses techniques:
- fours à micro-ondes, cuisinières et autres appareils électroménagers;
- ventilateurs d'extraction;
- systèmes d'arrosage automatiques;
- automatisation de la commande d'éclairage.
Dans la plupart des cas, l'appareil est réalisé sur la base d'un microcontrôleur, qui contrôle simultanément tous les autres modes de fonctionnement des équipements automatisés.C'est moins cher pour le fabricant. Pas besoin de dépenser de l'argent sur plusieurs appareils distincts qui sont responsables d'une seule chose.
Selon le type d'élément en sortie, le relais temporisé est classé en trois types:
- relais - la charge est connectée par un "contact sec";
- triacs;
- thyristor.
Le plus fiable et le plus résistant aux rafales du réseau est la première option. Un appareil avec un thyristor de commutation à la sortie ne doit être utilisé que si la charge connectée est insensible à la forme de la tension d'alimentation.
Pour réaliser vous-même un relais temporel, vous pouvez également utiliser le microcontrôleur. Cependant, les produits faits maison sont principalement conçus pour des choses et des conditions de travail simples. Un contrôleur programmable coûteux dans une telle situation est une perte d'argent.
Il existe des conceptions beaucoup plus simples et moins chères basées sur des transistors et des condensateurs. De plus, il existe plusieurs options, il y a beaucoup de choix pour vos besoins spécifiques.
Schémas de divers produits maison
Toutes les options de fabrication proposées par les minuteries de bricolage reposent sur le principe du démarrage de la vitesse d'obturation définie. Tout d'abord, une minuterie démarre avec un intervalle de temps prédéterminé et un compte à rebours.
Un appareil externe qui y est connecté commence à fonctionner - le moteur électrique ou la lumière s'allume. Et puis, lorsqu'il atteint zéro, le relais émet un signal pour déconnecter cette charge ou coupe le courant.
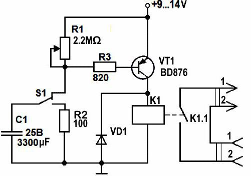
Option # 1: le plus simple sur les transistors
Les circuits à transistors sont les plus faciles à mettre en œuvre. Le plus simple d'entre eux ne comprend que huit éléments. Pour les connecter, vous n'avez même pas besoin d'une carte, tout peut être soudé sans elle. Un tel relais est souvent conçu pour connecter l'éclairage à travers lui. Appuyez sur un bouton - et la lumière est allumée pendant quelques minutes, puis elle s'éteint.

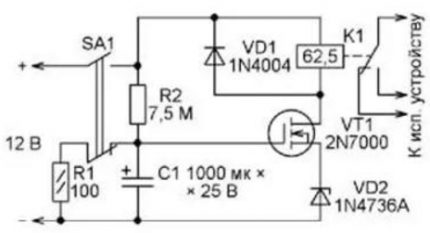
Pour assembler ce relais temporisé fait maison, vous aurez besoin de:
- une paire de résistances (100 Ohm et 2,2 mOhm);
- Transistor bipolaire KT937A (ou équivalent);
- relais de transfert de charge;
- Résistance variable de 820 ohms (pour régler l'intervalle de temps);
- Condensateur 3300 uF et 25 V;
- diode de redressement KD105B;
- pour démarrer le compte à rebours.
Le retard dans ce relais temporisé est dû à la charge du condensateur au niveau de puissance de la clé à transistor. Pendant que C1 charge jusqu'à 9-12 V, la clé de VT1 reste ouverte. Charge externe alimentée (lumière allumée).
Après un certain temps, qui dépend de la valeur réglée sur R1, le transistor VT1 se ferme. Le relais K1 est enfin hors tension et la charge est déconnectée de la tension.
Le temps de charge du condensateur C1 est déterminé par le produit de sa capacité et la résistance totale du circuit de charge (R1 et R2). De plus, la première de ces résistances est fixe et la seconde est réglable pour spécifier un intervalle spécifique.
Les paramètres de temps pour le relais assemblé sont sélectionnés empiriquement en réglant diverses valeurs sur R1. Pour faciliter ultérieurement le réglage de l'heure souhaitée, des marquages avec positionnement par minute doivent être réalisés sur le boîtier.
Il est problématique de spécifier une formule de calcul des retards émis pour un tel schéma. Cela dépend beaucoup des paramètres d'un transistor particulier et d'autres éléments.
La mise du relais dans sa position initiale est réalisée par commutation inverse S1. Le condensateur se ferme sur R2 et se décharge. Après avoir rallumé S1, le cycle recommence.

Dans un circuit à deux transistors, le premier participe à l'ajustement et au contrôle de la pause temporelle. Et la seconde est une clé électronique pour allumer et éteindre l'alimentation à une charge externe.

La partie la plus difficile de cette modification est de sélectionner précisément la résistance R3.Il doit être tel que le relais se ferme exclusivement lorsqu'un signal est fourni par B2. Dans ce cas, l'inclusion inverse de la charge ne doit se produire que lorsque B1 est déclenché. Il faudra le ramasser expérimentalement.

Pour ce type de transistor, le courant de grille est très faible. Si l'enroulement de résistance dans la clé du relais de commande est sélectionné grand (en dizaines d'Ohm et de MOhm), l'intervalle d'arrêt peut être augmenté à plusieurs heures. De plus, la plupart du temps, le temporisateur de relais ne consomme pratiquement pas d'énergie.
Le mode actif commence dans le dernier tiers de cet intervalle. Si le PB est connecté via une batterie ordinaire, il durera très longtemps.
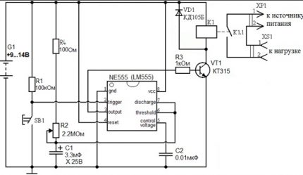
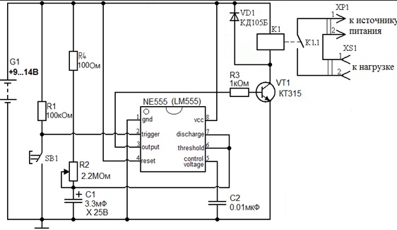
Option n ° 2: basée sur la puce
Les circuits à transistors présentent deux inconvénients principaux. Il leur est difficile de calculer le temps de retard et avant le prochain démarrage, il est nécessaire de décharger le condensateur. L'utilisation de microcircuits élimine ces lacunes, mais complique l'appareil.
Cependant, même avec un minimum de compétences et de connaissances en génie électrique, faire un tel relais temporel de vos propres mains ne sera pas non plus difficile.

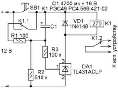
Le seuil d'ouverture du TL431 est plus stable grâce à la présence d'une référence de tension à l'intérieur. De plus, pour sa commutation, la tension est beaucoup plus nécessaire. Au maximum, en augmentant la valeur de R2, elle peut être portée à 30 V.
Le condensateur à de telles valeurs sera chargé pendant longtemps. De plus, la connexion de C1 à la résistance de décharge dans ce cas se produit automatiquement. De plus, vous n'avez pas besoin de cliquer ici sur SB1.
Une autre option est l'utilisation du "timer intégral" NE555. Dans ce cas, le retard est également déterminé par les paramètres des deux résistances (R2 et R4) et du condensateur (C1).
«L'arrêt» du relais se produit en raison de la commutation à nouveau du transistor. Seule sa fermeture ici est réalisée par un signal issu de la sortie du microcircuit, quand il compte les secondes nécessaires.

Il y a beaucoup moins de faux positifs lors de l'utilisation de microcircuits que lors de l'utilisation de transistors. Dans ce cas, les courants sont contrôlés plus étroitement, le transistor s'ouvre et se ferme exactement lorsque cela est nécessaire.
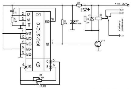
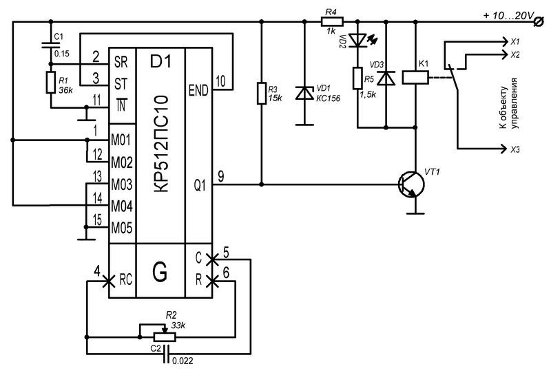
Une autre version classique à microcircuit du relais temporisé est basée sur la base KR512PS10. Dans ce cas, à la mise sous tension, le circuit R1C1 fournit une impulsion de réinitialisation à l'entrée du microcircuit, après quoi le générateur interne y est démarré. La fréquence de coupure (rapport de division) de ce dernier est fixée par le circuit de commande R2C2.
Le nombre d'impulsions comptées est déterminé en commutant les cinq broches M01 - M05 dans diverses combinaisons. Le délai peut être réglé de 3 secondes à 30 heures.
Après avoir compté le nombre d'impulsions spécifié à la sortie du microcircuit Q1, un niveau haut est ouvert, ouvrant VT1. En conséquence, le relais K1 est activé et active ou désactive la charge.

Il existe des circuits de relais temporels basés sur un microcontrôleur encore plus complexes. Cependant, ils ne conviennent pas à l'auto-assemblage. Il affecte la complexité de la soudure et de la programmation. Les variations avec des transistors et de simples micropuces à usage domestique sont largement suffisantes dans la grande majorité des cas.
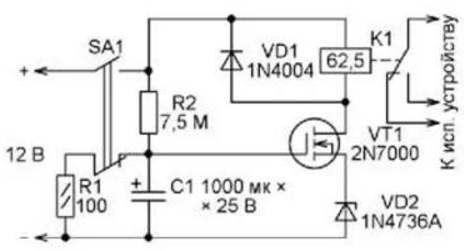
Option # 3: pour sortie 220 V
Tous les circuits ci-dessus sont conçus pour une tension de sortie de 12 volts. Pour connecter une charge puissante à un relais temporel assemblé sur leur base, il faut en sortie installer un démarreur magnétique. Pour contrôler des moteurs électriques ou d'autres équipements électriques complexes avec une puissance accrue, vous devrez le faire.
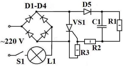
Cependant, pour régler l'éclairage domestique, vous pouvez assembler un relais basé sur un pont de diodes et un thyristor. Dans le même temps, il n'est pas recommandé de connecter autre chose via une telle minuterie. Le thyristor ne traverse à travers lui que la partie positive de l'onde sinusoïdale de 220 volts alternés.
Pour une ampoule à incandescence, un ventilateur ou un radiateur, cela ne fait pas peur et les autres équipements électriques de ce type ne peuvent pas résister et brûler.

Pour construire une telle minuterie pour une ampoule, vous avez besoin de:
- constante de résistance à 4,3 MOhm (R1) et 200 Ohm (R2) plus réglable à 1,5 kOhm (R3);
- quatre diodes avec un courant maximum supérieur à 1 A et une tension inverse de 400 V;
- Condensateur 0,47 uF;
- thyristor VT151 ou similaire;
- interrupteur.
Cette minuterie de relais fonctionne selon le schéma général de ces appareils, avec une charge progressive du condensateur. À la fermeture de S1, les contacts C1 commencent à se charger.
Pendant ce processus, le thyristor VS1 reste ouvert. En conséquence, la charge L1 reçoit une tension secteur de 220 V. Après la fin de la charge C1, le thyristor se ferme et coupe le courant, éteignant la lampe.
Le retard est ajusté en définissant la valeur sur R3 et en sélectionnant la capacité du condensateur. Il ne faut pas oublier que tout contact avec les jambes nues de tous les éléments utilisés menace un choc électrique. Ils sont tous sous 220 V.
Si vous ne voulez pas expérimenter et construire indépendamment un relais temporisé, vous pouvez choisir des options prêtes à l'emploi pour les commutateurs et les prises avec une minuterie.
En savoir plus sur ces appareils dans les articles:
- Un interrupteur avec une minuterie de sommeil: comment cela fonctionne et quelle vue est préférable de choisir
- Prise avec minuterie: types, principe de fonctionnement + caractéristiques d'installation
Conclusions et vidéo utile sur le sujet
Il est souvent difficile de comprendre à partir de zéro la structure interne d'un relais temporisé. Certains manquent de connaissances, tandis que d'autres manquent d'expérience. Pour vous faciliter le choix du bon circuit, nous avons fait une sélection de supports vidéo qui décrivent en détail toutes les nuances du travail et de l'assemblage de l'appareil électronique en question.
Le principe de fonctionnement des éléments du relais temporisé sur une clé à transistor:
Minuterie automatique sur un transistor à effet de champ pour une charge de 220 V:
Fabrication de relais de retard étape par étape bricolage:
Il n'est pas trop difficile de monter soi-même un relais temporel - il existe plusieurs schémas pour mettre en œuvre cette idée. Tous sont basés sur la charge progressive du condensateur et l'ouverture / fermeture du transistor ou thyristor en sortie.
Si vous avez besoin d'un appareil simple, il est préférable de prendre un circuit à transistors. Mais pour un contrôle précis du temps de retard, vous devrez souder l'une des options sur une puce particulière.
Si vous avez de l'expérience dans la construction d'un tel appareil, veuillez partager les informations avec nos lecteurs. Laissez des commentaires, joignez des photos de vos produits faits maison et participez aux discussions. L'unité de communication est située ci-dessous.

Intéressant.Dites-moi, est-il possible de connecter la chaudière via un relais alimenté en 220 volts? Y a-t-il un radiateur? Et si je comprends bien, la chaudière ne devrait pas tomber en panne car seule la partie positive de la tension passe? Et d'ailleurs, prévoyez-vous de publier un guide sur la façon de fabriquer vous-même une lampe de lecture? J'ai vu plusieurs schémas sur Internet, mais ils ne sont pas très clairs. Et vous avez tout écrit en détail et clairement.
Bonjour, Ilya. L'article comporte une section «Option 3: pour une alimentation à une sortie de 220 V», commençant par les mots: «Tous les circuits ci-dessus sont conçus pour une tension de sortie de 12 volts. Pour connecter une charge puissante au relais temporel assemblé sur leur base, il est nécessaire d'installer un démarreur magnétique en sortie. » En d'autres termes, personne n'inclut les RTE dans les appareils répertoriés avant cette section.
Compte tenu du libellé de vos questions, je vous conseille d'acheter une minuterie de prise prête à l'emploi - le TRM-01 16 ampères le plus simple (réglage quotidien du temps de réponse - étape de réglage du temps 30 minutes) coûte 240 roubles. Électronique extérieurement similaire pour 500 roubles. - TRE-01 pour les mêmes ampères - a des fonctionnalités avancées (programme hebdomadaire, étape de réglage - 1 min.)
Concernant la «lampe-livre» - tout est simple: pour éviter que les pages ne prennent feu, il faut utiliser une lampe LED alimentée par batterie. Il n'y a rien de compliqué - c'est dommage de gâcher des livres.