Relais thermique pour un moteur électrique: principe de fonctionnement, appareil, comment choisir
Pendant le fonctionnement des équipements électriques, il est constamment affecté par les surcharges de courant, ce qui réduit la durabilité. La protection dans de telles situations est un relais thermique pour le moteur électrique, qui coupe l'alimentation en cas de circonstances inhabituelles.
Nous proposons de comprendre la conception, le principe de fonctionnement, les types et les nuances de connexion des dispositifs de protection. De plus, nous vous indiquerons les paramètres et caractéristiques à prendre en compte lors du choix d'un relais thermique.
Le contenu de l'article:
Conception de relais thermique
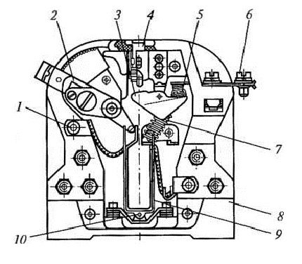
Les relais thermiques de toutes sortes ont un dispositif similaire. L'élément le plus important de l'un d'eux est une plaque bimétallique sensible.
La valeur du courant de déclenchement est influencée par les indicateurs de température du milieu dans lequel le relais fonctionne. Une augmentation de la température réduit le temps de réponse.
Pour minimiser cet effet, les développeurs d'appareils choisissent la température la plus élevée possible du bimétal. Dans le même but, certains relais fournissent une plaque de compensation supplémentaire.

Si des réchauffeurs nichromes sont inclus dans la conception du relais, ils sont connectés dans un circuit parallèle, série ou parallèle-série avec une plaque.
La valeur actuelle dans le bilame est régulée à l'aide de shunts. Toutes les pièces sont montées dans le boîtier. L'élément bimétallique en U est fixé sur l'axe.
Le ressort hélicoïdal vient en butée contre une extrémité de la plaque. L'autre extrémité repose sur un bloc isolant équilibré, fait des rotations autour de l'axe et sert de support au pont de contact équipé de contacts argentés.
Pour coordonner le courant de consigne, la plaque bimétallique est connectée avec son extrémité gauche à son mécanisme. L'ajustement se produit en raison de l'effet sur la déformation primaire de la plaque.
Si l'amplitude des courants de surcharge devient égale ou supérieure aux réglages, le bloc d'isolation tourne sous l'influence de la plaque. Lors de son renversement, le contact de déconnexion de l'appareil est déconnecté.

Automatiquement, le relais effectue une réinitialisation. Le processus de retour automatique ne prend pas plus de 3 minutes à partir du moment où la protection est activée. Une réinitialisation manuelle est également possible, pour cela une clé de réinitialisation spéciale est fournie.
Lors de son utilisation, l'appareil prend sa position initiale en 1 minute. Pour activer le bouton, il est tourné dans le sens antihoraire jusqu'à ce qu'il s'élève au-dessus du corps. Le courant d'installation est généralement indiqué sur le panneau.
Le principe de fonctionnement de l'appareil
Exécuter une fonction de protection, disjoncteur déconnecte les circuits d'alimentation. Le relais thermique en diffère par le fait que lorsque la charge est dépassée, il émet simplement un signal de commande. Avec cette protection, de petits courants sont commutés dans le même circuit de commande.
Dans le circuit avant que le relais thermique soit démarreur magnétique. Lorsque les circuits s'ouvrent en cas d'urgence, il n'est pas nécessaire de dupliquer le contacteur. Par conséquent, aucun matériau n'est utilisé pour la fabrication de groupes de contact de puissance.
Les plus populaires sont les instruments équipés de plaques bimétalliques. La plaque elle-même se compose de deux éléments similaires.
L'un d'eux a un coefficient de température important, et l'autre est légèrement inférieur. Ces deux composants s'emboîtent parfaitement.

Une telle liaison rigide est assurée par soudage ou laminage à chaud. Du fait que la plaque est fixe immobile, lorsqu'elle est chauffée, sa flexion vers l'élément avec un coefficient de température plus faible est observée. Ce principe est pris comme base lors de la création relais thermiques.
Dans leur production, de l'acier au chrome-nickel et non magnétique sont utilisés, qui ont un coefficient de température élevé. En tant que matériau avec une petite valeur de ce paramètre, Invar est utilisé - un composé de nickel avec du fer.

Une plaque de bimétal est chauffée par les courants de charge. Ils s'écoulent le plus souvent à travers un radiateur spécial. Il existe également un chauffage combiné, dans lequel, en plus de la chaleur dégagée par le chauffage, le bilame chauffe également le courant qui le traverse.
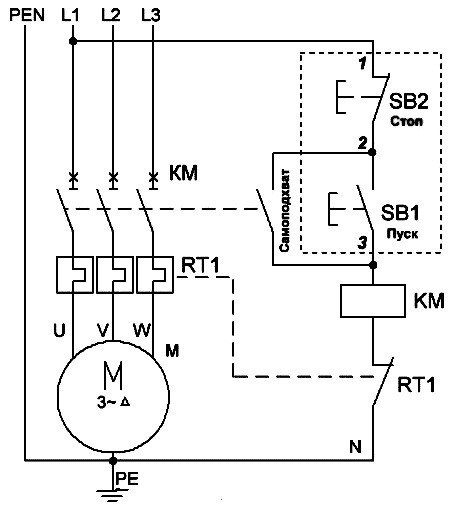
Comment connecter un relais thermique
Un contact fermé (normalement connecté), au moyen duquel le module thermique est connecté à un démarreur magnétique, est désigné NC ou NC, ce qui signifie normalement fermé. La combinaison de lettres NO indique un contact normalement ouvert.
Dans un circuit simple, il est utilisé pour donner un signal indiquant que la protection du moteur a été déclenchée en raison du dépassement de la température de seuil.
Lorsqu'il est implémenté dans des circuits de commande complexes, il est capable de générer dans un ordre d'urgence un signal pour retirer le convoyeur de l'état de fonctionnement.

La désignation des bornes des contacteurs dicte GOST: normalement fermé - 95-96, normalement ouvert - 97-98. Un démarreur est connecté à la première paire, le second est utilisé pour les circuits de signalisation.Le moteur et le relais thermique devant être protégés contre les courts-circuits, le circuit doit contenir un disjoncteur.
Le schéma de l'appareil comprend les boutons «Test» et «Stop» ou «Reset». En utilisant le premier, ils vérifient l'opérabilité et le second - désactive manuellement la protection.
À l'aide de l'interrupteur d'armement rotatif, une fois la protection activée, le moteur électrique est redémarré. Le couvercle en verre du produit est marqué et scellé.
En fonction du type de connexion, deux grands groupes de relais thermiques peuvent être distingués:
- premier groupe - les appareils montés derrière un démarreur magnétique et ceux connectés à l'aide de cavaliers;
- deuxième groupe - appareils installés directement sur le contacteur du démarreur.
Dans ce dernier cas, au démarrage, la charge principale tombe sur le contacteur. Ici, le module thermique est équipé de contacts en cuivre connectés directement aux entrées du démarreur.

Pour TR connecter les fils du moteur. Le relais lui-même dans un tel circuit représente une unité intermédiaire qui analyse le courant circulant en transit vers le moteur depuis le démarreur magnétique.
Nuances lors de l'installation de l'appareil
Non seulement les surcharges de courant, mais aussi les indicateurs de température externe peuvent affecter la vitesse de réponse du module thermique. La protection fonctionnera même en l'absence de surcharge.
Il arrive également que sous l'influence de la ventilation forcée le moteur soit soumis à une surcharge thermique, mais la protection ne fonctionne pas.
Pour éviter de tels phénomènes, vous devez suivre les recommandations des spécialistes:
- Lors du choix d'un relais, concentrez-vous sur la température de fonctionnement maximale autorisée.
- Montez la protection dans une pièce avec l'objet protégé.
- Pour l'installation, sélectionnez des endroits où il n'y a pas de sources de chaleur ou d'appareils de ventilation.
- Il est nécessaire d'ajuster le module thermique en se concentrant sur la température ambiante réelle.
- La meilleure option est la présence d'une compensation thermique intégrée dans la conception du relais.
Une option supplémentaire du relais thermique est la protection en cas de rupture de phase ou de réseau entièrement alimenté. Pour les moteurs triphasés, ce moment est particulièrement pertinent.

S'il y a un dysfonctionnement dans une phase, les deux autres prennent un courant plus important. En conséquence, une surchauffe se produit rapidement, puis s'arrête. Si le relais tombe en panne, le moteur et le câblage peuvent échouer.
Types d'appareils existants
La classe des relais thermiques comprend plusieurs types: TRN, RTL, TRP, RTI, PTT. L'utilisation de chacun est due à des caractéristiques de conception.
Relais de courant biphasé (TRN), utilisé principalement pour la protection électrique des moteurs à induction avec rotor à cage d'écureuil. En règle générale, ils fonctionnent à partir d'un réseau avec une puissance nominale allant jusqu'à 500 V, une fréquence de 50 Hz.
Le relais est équipé d'un mécanisme de commande de contact manuel. Les dimensions du TRN permettent de les intégrer dans des dispositifs complets de stations de type fermé et ouvert coordonnant le fonctionnement des entraînements. Ils n'exécutent pas la fonction de protection contre les courts-circuits et en ont eux-mêmes besoin.
Relais TRP avoir un mécanisme résistant aux vibrations, un boîtier antichoc. Conçu pour la protection des moteurs asynchrones triphasés fonctionnant dans des conditions de charges mécaniques élevées.
Ils sont conçus pour un courant maximum de 600 A et une tension de maximum 500 V, et dans des circuits DC - 440 V. L'automatisme est insensible à la température extérieure et se déclenche lorsque l'indicateur dépasse 200 ° C.
Appareils RTL - triphasé, en plus de protéger le moteur des surcharges, de protéger le rotor des blocages. Ils l'assurent contre les pannes en cas de déséquilibre de phase, avec un démarrage prolongé.
Ils fonctionnent de manière autonome avec les borniers KRL et dans la modification avec le démarreur magnétique PML. L'intervalle de travail actuel est de 0,10 à 86 A.

PTT - l'appareil protège les moteurs à induction des surtensions, des déséquilibres de phase, des blocages et d'autres situations d'urgence. Il est utilisé à la fois comme appareil indépendant et comme installation dans les démarreurs PMA et PME.
Produit RTI triphasé doté des mêmes fonctions que le précédent, mais est utilisé dans la modification avec les démarreurs KTM et KMI.
Comment choisir un relais thermique
Un moteur a besoin d'un relais de protection lorsque, pour des raisons technologiques, il existe une menace potentielle de congestion. Le deuxième cas est la nécessité de limiter le temps de démarrage dans des conditions de basse tension.
Ces exigences sont contenues dans les instructions pertinentes. Ce qui exprime le souhait d'équiper le produit de protection d'une temporisation. Ils réalisent tout cela à l'aide de relais thermiques.
Caractéristiques de base des appareils
Les données de base de l'appareil protégeant le moteur sont:
- Performance des contacts en fonction des paramètres actuels - indicateur temps-courant.
- Le courant de fonctionnement auquel le TP est déclenché.
- Paramètres de limite actuels. Dans tous les appareils fabriqués par différents fabricants, ce paramètre diffère légèrement. Le dépassement du nominal de 20% entraîne le fonctionnement de l'appareil en environ 25 minutes.
- Courant nominal d'une plaque bimétallique fonctionnelle. Il s'agit d'une valeur au-dessus de laquelle le relais ne s'éteint pas immédiatement.
- Plage de courant dans laquelle le relais est déclenché.
Des informations sur le relais thermique peuvent être obtenues en décodant ses marquages. Le symbole du type de performance peut varier.

L'emplacement des TP nationaux est réglementé par GOST 15150. Leur travail est influencé par des moments tels que la hauteur de montée au-dessus du niveau de la mer, les vibrations, les chocs, l'accélération.
Les fabricants reflètent toutes ces nuances dans l'étiquetage de leurs produits. Certains d'entre eux contiennent en outre des informations sur la possibilité de travailler en présence de substances nocives et de gaz explosifs.
Choisir un appareil selon les règles
Les exigences relatives au relais thermique sont définies dans les instructions. Il est également stipulé ici que la protection doit être temporisée. Ils réalisent toutes les demandes à l'aide d'appareils spéciaux.

Lors de l'analyse des caractéristiques temps-courant d'un TR, il faut tenir compte du fait que l'opération peut se produire à partir d'un état de surchauffe ou de froid.
Une protection irréprochable suppose que la courbe illustrant la dépendance optimale de la durée du flux de courant à l'amplitude du courant pour le relais et le moteur est optimale pour un fonctionnement sans problème de l'équipement. Le premier doit être inférieur au second.

La sélection correcte du produit de protection est basée sur un paramètre tel que le courant nominal de fonctionnement. Sa valeur est liée au courant de charge nominal du moteur électrique.
Les normes internationales et nationales stipulent que le courant nominal du moteur est similaire au réglage du courant de déclenchement du relais thermique.
Cela signifie que l'inclusion dans le fonctionnement de l'appareil se produit avec une surcharge de 20 à 30% ou avec Iav.x1,2 ou 1,3 au plus tard 20 minutes.
A partir de là, le choix doit être fait pour que le courant de défaillance du TR dépasse le courant nominal de l'objet couvert de 12% en moyenne. La valeur de In est affichée dans le passeport de l'appareil et sur la plaque montée sur le boîtier.
Sur cette base, ils sélectionnent à la fois le TR et le démarreur correspondant. L'échelle du relais est étalonnée en ampères et correspond en règle générale à la valeur actuelle réglée.
Un exemple est la sélection d'un relais thermique pour un moteur à induction connecté à un réseau 380 V d'une puissance de 1,5 kW.
Le courant nominal de travail est de 2,8 A, ce qui signifie que le courant de seuil du relais thermique sera: 1,2 * 2,8 = 3,36 A. Selon le tableau, la sélection doit être arrêtée sur RTL-1008, dont la plage de réglage est en limites de 2,4 à 4 A.

Lorsque les données de la plaque signalétique du moteur ne sont pas connues, le courant est déterminé à l'aide d'appareils spéciaux - pinces multimètres ou multimètre avec l'option correspondante. Des mesures sont effectuées sur chacune des phases.
Il est important lorsque vous choisissez de faire attention à la tension indiquée sur l'appareil. Si vous prévoyez d'utiliser le démarreur tandem TP, vous devez tenir compte du nombre de contacts.
Lorsque vous allumez l'appareil dans un réseau triphasé, vous avez besoin d'un module qui a une fonction de protection pour les cas d'épuisement des conducteurs ou de déséquilibre de phase.
Conclusions et vidéo utile sur le sujet
Schéma de protection efficace du moteur:
Composants d'un relais thermique:
Le principe d'interaction de différents appareils dans différentes options de connexion d'un relais thermique est le même. Pour une meilleure orientation dans les circuits, il faut pouvoir «lire» les marquages des appareils. Idéalement, tous les travaux sur la connexion doivent être effectués par un maître autorisé à travailler dans des conditions de haute tension.
Y a-t-il quelque chose à compléter ou avez des questions sur la sélection et l'utilisation d'un relais thermique? Vous pouvez laisser des commentaires sur la publication, participer aux discussions et partager votre propre expérience d'utilisation des appareils. Le formulaire de contact est situé dans le bloc inférieur.
